3. Имя файла обмена должно иметь следующий вид:
R_T - префикс, принимающий значение: AK_15AFP;
A_K - идентификатор получателя информации, где: A - идентификатор получателя, которому направляется файл обмена, K - идентификатор конечного получателя, для которого предназначена информация из данного файла обмена. Передача файла от отправителя к конечному получателю (K) может осуществляться в несколько этапов через другие налоговые органы, осуществляющие передачу файла на промежуточных этапах, которые обозначаются идентификатором A. В случае передачи файла от отправителя к конечному получателю при отсутствии налоговых органов, осуществляющих передачу на промежуточных этапах, значения идентификаторов A и K совпадают. Каждый из идентификаторов (A и K) имеет вид для налоговых органов - четырехразрядный код налогового органа;
O - идентификатор отправителя информации, имеет вид:
для организаций - девятнадцатиразрядный код (идентификационный номер налогоплательщика (далее - ИНН) и код причины постановки на учет (далее - КПП) организации (обособленного подразделения);
для физических лиц - двенадцатиразрядный код (ИНН физического лица, при наличии. При отсутствии ИНН - последовательность из двенадцати нулей);
GGGG - год формирования передаваемого файла, MM - месяц, DD - день;
N - идентификационный номер файла (для присвоения номера используется 36-тизначный глобально уникальный идентификатор (GUID).
Расширение имени файла - xml. Расширение имени файла может указываться как строчными, так и прописными буквами.
Параметры первой строки файла обмена
Первая строка XML файла должна иметь следующий вид:
<?xml version ="1.0" encoding ="windows-1251"?>
Имя файла, содержащего XSD схему файла обмена, должно иметь следующий вид:
AK_15AFP_1_760_00_05_02_xx, где xx - номер версии схемы.
XML схема файла обмена приводится отдельным файлом.
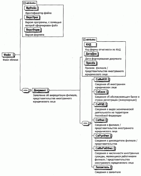
4. Логическая модель файла обмена представлена в виде диаграммы структуры файла обмена на рисунке 1 настоящего формата. Элементами логической модели файла обмена являются элементы и атрибуты XML файла. Перечень структурных элементов логической модели файла обмена и сведения о них приведены в таблицах 4.1 - 4.17 настоящего формата.
Для каждого структурного элемента логической модели файла обмена приводятся следующие сведения:
наименование элемента. Приводится полное наименование элемента. В строке таблицы могут быть описаны несколько элементов, наименования которых разделены символом "|". Такая форма записи применяется при наличии в файле обмена только одного элемента из описанных в этой строке;
сокращенное наименование (код) элемента. Приводится сокращенное наименование элемента. Синтаксис сокращенного наименования должен удовлетворять спецификации XML;
признак типа элемента. Может принимать следующие значения: "С" - сложный элемент логической модели (содержит вложенные элементы), "П" - простой элемент логической модели, реализованный в виде элемента XML файла, "А" - простой элемент логической модели, реализованный в виде атрибута элемента XML файла. Простой элемент логической модели не содержит вложенные элементы;
формат элемента. Формат элемента представляется следующими условными обозначениями: T - символьная строка; N - числовое значение (целое или дробное).
Формат символьной строки указывается в виде T(n-k) или T(=k), где: n - минимальное количество знаков, k - максимальное количество знаков, символ "-" - разделитель, символ "=" означает фиксированное количество знаков в строке. В случае, если минимальное количество знаков равно 0, формат имеет вид T(0-k). В случае, если максимальное количество знаков не ограничено, формат имеет вид T(n-).
Формат числового значения указывается в виде N(m.k), где: m - максимальное количество знаков в числе, включая знак (для отрицательного числа), целую и дробную часть числа без разделяющей десятичной точки, к - максимальное число знаков дробной части числа. Если число знаков дробной части числа равно 0 (то есть число целое), то формат числового значения имеет вид N(m).
Для простых элементов, являющихся базовыми в XML, например, элемент с типом "date", поле "Формат элемента" не заполняется. Для таких элементов в поле "Дополнительная информация" указывается тип базового элемента;
признак обязательности элемента определяет обязательность наличия элемента (совокупности наименования элемента и его значения) в файле обмена. Признак обязательности элемента может принимать следующие значения: "О" - наличие элемента в файле обмена обязательно; "Н" - наличие элемента в файле обмена необязательно, то есть элемент может отсутствовать. Если элемент принимает ограниченный перечень значений (по классификатору, кодовому словарю и тому подобному), то признак обязательности элемента дополняется символом "К". Например, "ОК". В случае, если количество реализаций элемента может быть более одной, то признак обязательности элемента дополняется символом "М". Например, "НМ" или "ОКМ".
К вышеперечисленным признакам обязательности элемента может добавляться значение "У" в случае описания в XML схеме условий, предъявляемых к элементу в файле обмена, описанных в графе "Дополнительная информация". Например, "НУ" или "ОКУ";
дополнительная информация содержит, при необходимости, требования к элементу файла обмена, не указанные ранее. Для сложных элементов указывается ссылка на таблицу, в которой описывается состав данного элемента. Для элементов, принимающих ограниченный перечень значений из классификатора (кодового словаря и тому подобного), указывается соответствующее наименование классификатора (кодового словаря и тому подобного) или приводится перечень возможных значений. Для классификатора (кодового словаря и тому подобного) может указываться ссылка на его местонахождение. Для элементов, использующих пользовательский тип данных, указывается наименование типового элемента.
Рисунок 1. Диаграмма структуры файла обмена
|
Содержит (повторяет) имя сформированного файла (без расширения) |
|||||
|
Заявление об аккредитации филиала, представительства иностранного юридического лица |
Состав элемента представлен в таблице 4.2 |
Заявление об аккредитации филиала, представительства
иностранного юридического лица (Документ)
|
Принимает значение: 1113401 |
|||||
|
Дата в формате ДД.ММ.ГГГГ |
|||||
|
Признак филиала/представительства иностранного юридического лица |
1 - филиал иностранного юридического лица | 2 - представительство иностранного юридического лица |
||||
|
Состав элемента представлен в таблице 4.3 |
|||||
|
Сведения об обслуживающем банке в стране регистрации (инкорпорации) |
Состав элемента представлен в таблице 4.4 |
||||
|
Сведения о видах экономической деятельности на территории Российской Федерации |
Состав элемента представлен в таблице 4.5 |
||||
|
Сведения о филиале/представительстве иностранного юридического лица |
Состав элемента представлен в таблице 4.6 |
||||
|
Состав элемента представлен в таблице 4.7 |
|||||
|
Сведения о численности иностранных граждан, являющихся работниками филиала/представительства иностранного юридического лица |
Состав элемента представлен в таблице 4.8 |
||||
|
Состав элемента представлен в таблице 4.10 |
Сведения об иностранном юридическом лице (СвИнЮЛ)
|
Полное наименование иностранного юридического лица (в русской транскрипции) |
|||||
|
Полное наименование иностранного юридического лица (в латинской транскрипции) |
|||||
|
Принимает значение цифрового кода страны в соответствии с Общероссийским классификатором стран мира |
|||||
|
Организационно-правовая форма в стране регистрации (инкорпорации) |
1 - акционерное общество | 2 - полное товарищество | 5 - личная компания | 6 - другое |
||||
|
Наименование организационно-правовой формы в стране регистрации (инкорпорации) |
|||||
|
Наименование регистрирующего органа в стране регистрации (инкорпорации) |
|||||
|
Код налогоплательщика в стране регистрации (инкорпорации) или аналог |
|||||
|
1 - в особой экономической зоне | 2 - в офшорной юрисдикции | 3 - другое |
|||||
|
Принимает значение цифрового кода в соответствии с Общероссийским классификатором валют |
Сведения об обслуживающем банке в стране
регистрации (инкорпорации) (СвБанк)
Сведения о видах экономической деятельности
на территории Российской Федерации (СвВЭД)
|
Типовой элемент <ОКВЭДТип>. Принимает значение в соответствии с Общероссийским классификатором видов экономической деятельности |
|||||
|
Типовой элемент <ОКВЭДТип>. Принимает значение в соответствии с Общероссийским классификатором видов экономической деятельности |
Сведения о филиале/представительстве иностранного
юридического лица (СвФил)
|
Дата принятия решения о создании филиала/представительства на территории Российской Федерации |
Дата в формате ДД.ММ.ГГГГ |
||||
|
Адрес места нахождения филиала/представительства на территории Российской Федерации |
Состав элемента представлен в таблице 4.12 |
Сведения о руководителе филиала/представительства (СвРукФил)
|
1 - мужской | 2 - женский |
|||||
|
Дата в формате ДД.ММ.ГГГГ |
|||||
|
Принимает значение цифрового кода страны в соответствии с Общероссийским классификатором стран мира |
|||||
|
Состав элемента представлен в таблице 4.17 |
|||||
|
Типовой элемент <УдЛичнФлТип>. Состав элемента представлен в таблице 4.11 |
Сведения о численности иностранных граждан,
являющихся работниками филиала/представительства
иностранного юридического лица (СвИнРабФил)
|
Численность иностранных граждан, являющихся работниками филиала/представительства иностранного юридического лица |
|||||
|
Сведения о лице, согласовавшем численность иностранных граждан |
Состав элемента представлен в таблице 4.9 |
Сведения о лице, согласовавшем численность
иностранных граждан (СвСогл)
|
Состав элемента представлен в таблице 4.17 |
Сведения о заявителе (Заявитель)
|
1 - руководитель иностранного юридического лица | 2 - руководитель филиала | представительства | 3 - иное лицо, действующее на основании полномочий |
|||||
|
1 - мужской | 2 - женский |
|||||
|
Дата в формате ДД.ММ.ГГГГ |
|||||
|
Принимает значение цифрового кода страны в соответствии с Общероссийским классификатором стран мира |
|||||
|
Способ выдачи документов, связанных с внесением записи в государственный реестр аккредитованных филиалов, представительств иностранных юридических лиц |
1 - выдать заявителю | 2 - выдать заявителю или лицу, действующему на основании доверенности | 3 - направить по почте |
||||
|
Дата в формате ДД.ММ.ГГГГ |
|||||
|
Состав элемента представлен в таблице 4.17 |
|||||
|
Типовой элемент <УдЛичнФлТип>. Состав элемента представлен в таблице 4.11 |
Сведения о документе, удостоверяющем личность (УдЛичнФлТип)
|
типа элемента |
элемента |
обязательности элемента |
|||
|
Типовой элемент <СПДУЛТип>. Принимает значение в соответствии с Приложением N 2 к Требованиям к оформлению формы 15АФП "Заявление об аккредитации филиала, представительства иностранного юридического лица" |
|||||
|
Дата в формате ДД.ММ.ГГГГ |
|||||
|
Элемент применяется только при представлении документа в электронной форме |
|||||
|
Принимает значение в соответствии с Приложением N 1 к Требованиям к оформлению формы 15АФП "Заявление об аккредитации филиала, представительства иностранного юридического лица" |
|||||
|
Муниципальный район/городской округ/внутригородская территория города федерального значения/муниципальный округ |
Типовой элемент <ВидНаимКодТип>. Состав элемента представлен в таблице 4.13. Элемент обязателен, если значение элемента <Регион> не равно 99 |
||||
|
Городское поселение/сельское поселение/межселенная территория в составе муниципального района/внутригородской район городского округа |
Типовой элемент <ВидНаимКодТип>. Состав элемента представлен в таблице 4.13 |
||||
|
Состав элемента представлен в таблице 4.14 |
|||||
|
Состав элемента представлен в таблице 4.15 |
|||||
|
Состав элемента представлен в таблице 4.15 |
|||||
|
Состав элемента представлен в таблице 4.16 |
|||||
|
Состав элемента представлен в таблице 4.16 |
|||||
|
Состав элемента представлен в таблице 4.16 |
Сведения о виде (код) и наименовании адресного
элемента (ВидНаимКодТип)
|
для элемента <МуниципРайон> 1 - муниципальный район | 2 - городской округ | 3 - внутригородская территория города федерального значения | 4 - муниципальный округ для элемента <ГородСелПоселен> 1 - городское поселение | 2 - сельское поселение | 3 - межселенная территория в составе муниципального района | 4 - внутригородской район городского округа |
|||||
Сведения о виде и наименовании адресного
элемента (ВидНаимТип)
Сведения о типе и наименовании адресного
элемента (ТипНаимТип)
Сведения о номере адресного элемента (НомерТип)
- Гражданский кодекс (ГК РФ)
- Жилищный кодекс (ЖК РФ)
- Налоговый кодекс (НК РФ)
- Трудовой кодекс (ТК РФ)
- Уголовный кодекс (УК РФ)
- Бюджетный кодекс (БК РФ)
- Арбитражный процессуальный кодекс
- Конституция РФ
- Земельный кодекс (ЗК РФ)
- Лесной кодекс (ЛК РФ)
- Семейный кодекс (СК РФ)
- Уголовно-исполнительный кодекс
- Уголовно-процессуальный кодекс
- Производственный календарь на 2025 год
- МРОТ 2026
- ФЗ «О банкротстве»
- О защите прав потребителей (ЗОЗПП)
- Об исполнительном производстве
- О персональных данных
- О налогах на имущество физических лиц
- О средствах массовой информации
- Производственный календарь на 2026 год
- Федеральный закон "О полиции" N 3-ФЗ
- Расходы организации ПБУ 10/99
- Минимальный размер оплаты труда (МРОТ)
- Календарь бухгалтера на 2026 год
- Частичная мобилизация: обзор новостей
- Постановление Правительства РФ N 1875
