Внимание! Данная редакция применяется при составлении и ведении бюджетных смет на 2025 год. При ведении бюджетных смет на 2024 год применяется предыдущая редакция.
3.1.1.3. Показатели, применяемые для расчета распределения общего объема субсидий на софинансирование расходных обязательств субъектов Российской Федерации и г. Байконура между субъектами Российской Федерации и г. Байконуром в соответствии с правилами предоставления и распределения субсидий бюджетам субъектов Российской Федерации и бюджету г. Байконура (на второй год планового периода)
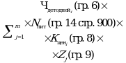
3.1.1.3. Показатели, применяемые для расчета распределения общего объема
субсидий на софинансирование расходных обязательств субъектов Российской
Федерации и г. Байконура между субъектами Российской Федерации и г.
Байконуром в соответствии с правилами предоставления и распределения
субсидий бюджетам субъектов Российской Федерации и бюджету г. Байконура на
20__ год (на второй год планового периода)
3.1.1.2. Показатели, применяемые для расчета распределения общего объема субсидий на софинансирование расходных обязательств субъектов Российской Федерации и г. Байконура между субъектами Российской Федерации и г. Байконуром в соответствии с правилами предоставления и распределения субсидий бюджетам субъектов Российской Федерации и бюджету г. Байконура (на первый год планового периода)
4. Сведения о нормативных правовых (правовых) актах Российской Федерации, устанавливающих правила предоставления субсидий из федерального бюджета бюджетам субъектов Российской Федерации и бюджету г. Байконура и (или) их распределения между субъектами Российской Федерации и г. Байконуром
- Гражданский кодекс (ГК РФ)
- Жилищный кодекс (ЖК РФ)
- Налоговый кодекс (НК РФ)
- Трудовой кодекс (ТК РФ)
- Уголовный кодекс (УК РФ)
- Бюджетный кодекс (БК РФ)
- Арбитражный процессуальный кодекс
- Конституция РФ
- Земельный кодекс (ЗК РФ)
- Лесной кодекс (ЛК РФ)
- Семейный кодекс (СК РФ)
- Уголовно-исполнительный кодекс
- Уголовно-процессуальный кодекс
- Производственный календарь на 2025 год
- МРОТ 2025
- ФЗ «О банкротстве»
- О защите прав потребителей (ЗОЗПП)
- Об исполнительном производстве
- О персональных данных
- О налогах на имущество физических лиц
- О средствах массовой информации
- Производственный календарь на 2026 год
- Федеральный закон "О полиции" N 3-ФЗ
- Расходы организации ПБУ 10/99
- Минимальный размер оплаты труда (МРОТ)
- Календарь бухгалтера на 2025 год
- Частичная мобилизация: обзор новостей
- Постановление Правительства РФ N 1875




