|
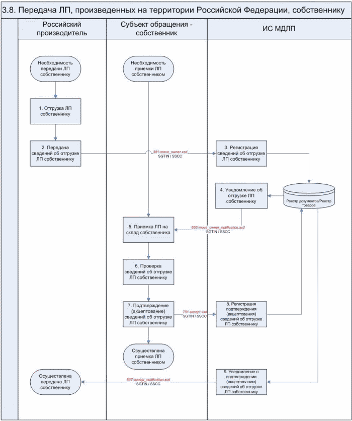
В случае, если собственником произведенных ЛП является организация, которая отлична от держателя РУ и/или от производителя лекарственных средств, указанного в стадиях производства регистрационного удостоверения ЛП, то в ИС МДЛП необходимо зарегистрировать операцию передачи ЛП собственнику ЛП. Сведения о передаче ЛП собственнику представляются субъектом обращения в ИС МДЛП в течение 5 рабочих дней с даты передачи ЛП. При этом собственником осуществляется подтверждение зарегистрированных российским производителем лекарственных средств сведений в течение 5 рабочих дней с даты приемки ЛП и регистрации в ИС МДЛП сведений о переданных ЛП. При необходимости собственником может осуществляться возврат ЛП, отгруженных ему контрактным производителем. Регистрация в ИС МДЛП сведений о возврате собственником ЛП производителю, осуществившему производственную стадию упаковки (фасовки) в потребительскую упаковку, осуществляется в соответствии с Разделом 3.1.2 настоящих Паспортов процессов |
|
|
- контрактный производитель (российский производитель лекарственных средств); - собственник ЛП |
|
|
2. - 3. Регистрация в ИС МДЛП сведений об отгрузке ЛП собственнику с использованием схемы 381-move_owner.xsd |
|
|
Перечень передаваемых сведений и владелец информационного ресурса |
При регистрации в ИС МДЛП сведений об отгрузке ЛП собственнику российский производитель лекарственных средств сообщает следующие сведения: - дата совершения операции; - идентификатор места осуществления деятельности российского производителя лекарственных средств, с которого осуществляется отгрузка; - идентификатор места осуществления деятельности собственника ЛП, на которое осуществляется приемка; - дата подтверждающего первичного документа; - номер подтверждающего первичного документа; - SGTIN и/или SSCC |
|
4. Уведомление собственника об отгрузке ЛП с использованием схемы 603-move_owner_notification.xsd |
|
|
Перечень передаваемых сведений и владелец информационного ресурса |
Уведомление собственника об отгрузке ЛП формируется на основании ранее зарегистрированной российским производителем лекарственных средств операции и содержит следующие сведения: - дата совершения операции; - идентификатор места осуществления деятельности российского производителя лекарственных средств, с которого осуществляется отгрузка; - идентификатор места осуществления деятельности собственника ЛП, на которое осуществляется приемка; - дата подтверждающего первичного документа; - номер подтверждающего первичного документа; - SGTIN и/или SSCC |
|
6. Осуществление проверки собственником ЛП ранее зарегистрированных российским производителем лекарственных средств сведений об отгрузке ЛП собственнику |
|
|
7. - 8. Подтверждение (акцептование) собственником ЛП сведений об отгрузке ЛП с использованием схемы 701-accept.xsd |
|
|
Для осуществления подтверждения (акцептования) ранее зарегистрированных российским производителем лекарственных средств сведений об отгрузке ЛП собственник ЛП обеспечивает передачу в ИС МДЛП следующих сведений: - идентификатор места осуществления деятельности собственника ЛП, на которое осуществляется приемка; - идентификатор места осуществления деятельности российского производителя лекарственных средств, с которого осуществляется отгрузка; - дата совершения операции; - SGTIN и/или SSCC; - подтверждение приемки приостановленного товара (указывается в случае, если Росздравнадзор принял решение о приостановлении оборота ЛП согласно п. 7.1 Паспортов процессов) |
|
|
9. Уведомление российского производителя лекарственных средств о подтверждении (акцептовании) собственником ЛП сведений об отгрузке ЛП с использованием схемы 607-accept_notification.xsd |
|
|
Уведомление российского производителя лекарственных средств о подтверждении (акцептовании) собственником ЛП сведений об отгрузке ЛП формируется на основании ранее зарегистрированной операции и содержит следующие сведения: - идентификатор места осуществления деятельности собственника ЛП, на которое осуществляется приемка; - идентификатор места осуществления деятельности российского производителя лекарственных средств, с которого осуществляется отгрузка; - дата совершения операции; - подтверждение приемки приостановленного товара (указывается в случае, если Росздравнадзор принял решение о приостановлении оборота ЛП согласно п. 7.1 Паспортов процессов); - SGTIN и/или SSCC |
|
- Гражданский кодекс (ГК РФ)
- Жилищный кодекс (ЖК РФ)
- Налоговый кодекс (НК РФ)
- Трудовой кодекс (ТК РФ)
- Уголовный кодекс (УК РФ)
- Бюджетный кодекс (БК РФ)
- Арбитражный процессуальный кодекс
- Конституция РФ
- Земельный кодекс (ЗК РФ)
- Лесной кодекс (ЛК РФ)
- Семейный кодекс (СК РФ)
- Уголовно-исполнительный кодекс
- Уголовно-процессуальный кодекс
- Производственный календарь на 2025 год
- МРОТ 2025
- ФЗ «О банкротстве»
- О защите прав потребителей (ЗОЗПП)
- Об исполнительном производстве
- О персональных данных
- О налогах на имущество физических лиц
- О средствах массовой информации
- Производственный календарь на 2026 год
- Федеральный закон "О полиции" N 3-ФЗ
- Расходы организации ПБУ 10/99
- Минимальный размер оплаты труда (МРОТ)
- Календарь бухгалтера на 2025 год
- Частичная мобилизация: обзор новостей
- Постановление Правительства РФ N 1875
