3. Имя файла обмена должно иметь следующий вид:
R_T - префикс, принимающий значение ON_RIVNALMON;
A_K - идентификатор получателя информации, где: A - идентификатор получателя, которому направляется файл обмена, K - идентификатор конечного получателя, для которого предназначена информация из данного файла обмена <1>. Каждый из идентификаторов (A и K) имеет вид для налоговых органов - четырехразрядный код налогового органа;
--------------------------------
<1> Передача файла от отправителя к конечному получателю (K) может осуществляться в несколько этапов через другие налоговые органы, осуществляющие передачу файла на промежуточных этапах, которые обозначаются идентификатором A. В случае передачи файла от отправителя к конечному получателю при отсутствии налоговых органов, осуществляющих передачу на промежуточных этапах, значения идентификаторов A и K совпадают.
O - идентификатор отправителя информации, имеет вид:
для организаций - девятнадцатиразрядный код (идентификационный номер налогоплательщика (далее - ИНН) и код причины постановки на учет (далее - КПП) организации (обособленного подразделения);
GGGG - год формирования передаваемого файла, MM - месяц, DD - день;
N - идентификационный номер файла (длина - от 1 до 36 знаков. Идентификационный номер файла должен обеспечивать уникальность файла).
Расширение имени файла - xml. Расширение имени файла может указываться как строчными, так и прописными буквами.
Параметры первой строки файла обмена
Первая строка XML файла должна иметь следующий вид:
<?xml version ="1.0" encoding ="windows-1251"?>
Имя файла, содержащего XML схему файла обмена, должно иметь следующий вид:
ON_RIVNALMON_1_404_00_05_02_xx, где xx - номер версии схемы.
XML схема файла обмена приводится отдельным файлом.
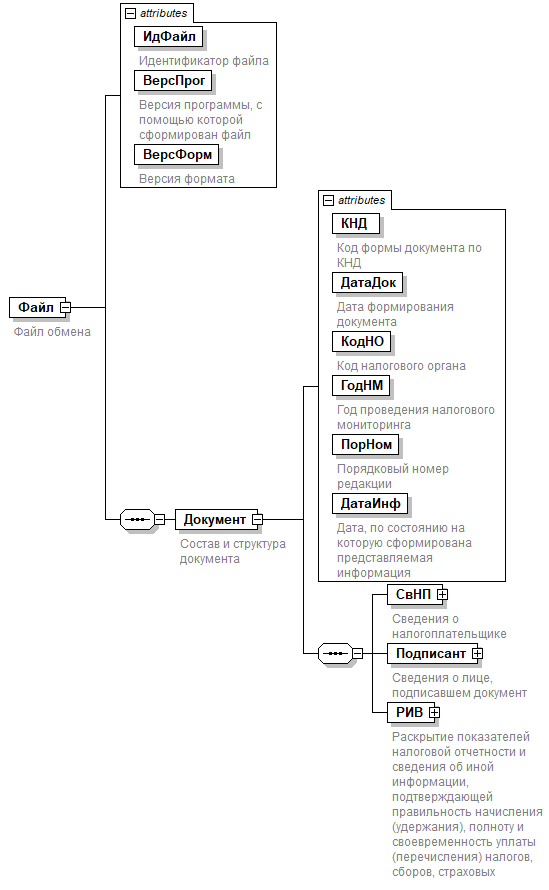
4. Логическая модель файла обмена представлена в виде диаграммы структуры файла обмена на рисунке 1 настоящего формата. Элементами логической модели файла обмена являются элементы и атрибуты XML файла. Перечень структурных элементов логической модели файла обмена и сведения о них приведены в таблицах 4.1 - 4.41 настоящего формата.
Для каждого структурного элемента логической модели файла обмена приводятся следующие сведения:
наименование элемента. Приводится полное наименование элемента <2>;
--------------------------------
<2> В строке таблицы могут быть описаны несколько элементов, наименования которых разделены символом "|". Такая форма записи применяется при наличии в файле обмена только одного элемента из описанных в этой строке.
сокращенное наименование (код) элемента. Приводится сокращенное наименование элемента. Синтаксис сокращенного наименования должен удовлетворять спецификации XML;
признак типа элемента. Может принимать следующие значения: "С" - сложный элемент логической модели (содержит вложенные элементы), "П" - простой элемент логической модели, реализованный в виде элемента XML файла, "А" - простой элемент логической модели, реализованный в виде атрибута элемента XML файла. Простой элемент логической модели не содержит вложенные элементы;
формат элемента. Формат элемента представляется следующими условными обозначениями: T - символьная строка; N - числовое значение (целое или дробное).
Формат символьной строки указывается в виде T(n-k) или T(=k), где: n - минимальное количество знаков, k - максимальное количество знаков, символ "-" - разделитель, символ "=" означает фиксированное количество знаков в строке. В случае, если минимальное количество знаков равно 0, формат имеет вид T(0-k). В случае, если максимальное количество знаков не ограничено, формат имеет вид T(n-).
Формат числового значения указывается в виде N(m.k), где: m - максимальное количество знаков в числе, включая целую и дробную часть числа без разделяющей десятичной точки и знака (для отрицательного числа), k - максимальное число знаков дробной части числа. Если число знаков дробной части числа равно 0 (то есть число целое), то формат числового значения имеет вид N(m).
Для простых элементов, являющихся базовыми в XML, например, элемент с типом "date", поле "Формат элемента" не заполняется. Для таких элементов в поле "Дополнительная информация" указывается тип базового элемента;
признак обязательности элемента определяет обязательность наличия элемента (совокупности наименования элемента и его значения) в файле обмена. Признак обязательности элемента может принимать следующие значения: "О" - наличие элемента в файле обмена обязательно; "Н" - наличие элемента в файле обмена необязательно, то есть элемент может отсутствовать. Если элемент принимает ограниченный перечень значений (по классификатору, кодовому словарю и тому подобному), то признак обязательности элемента дополняется символом "К". Например, "ОК". В случае, если количество реализаций элемента может быть более одной, то признак обязательности элемента дополняется символом "М". Например, "НМ" или "ОКМ".
К вышеперечисленным признакам обязательности элемента может добавляться значение "У" в случае описания в XML схеме условий, предъявляемых к элементу в файле обмена, описанных в графе "Дополнительная информация". Например, "НУ" или "ОКУ";
дополнительная информация содержит, при необходимости, требования к элементу файла обмена, не указанные ранее. Для сложных элементов указывается ссылка на таблицу, в которой описывается состав данного элемента. Для элементов, принимающих ограниченный перечень значений из классификатора (кодового словаря и тому подобного), указывается соответствующее наименование классификатора (кодового словаря и тому подобного) или приводится перечень возможных значений. Для классификатора (кодового словаря и тому подобного) может указываться ссылка на его местонахождение. Для элементов, использующих пользовательский тип данных, указывается наименование типового элемента.
- Файл обмена (Файл) (Таблица 4.1)
- Состав и структура документа (Документ) (Таблица 4.2)
- Сведения о налогоплательщике (СвНП) (Таблица 4.3)
- Сведения об организации - налогоплательщике (НПЮЛ) (Таблица 4.4)
- Сведения о лице, подписавшем документ (Подписант) (Таблица 4.5)
- Сведения о представителе организации (СвПред) (Таблица 4.6)
- Раскрытие показателей налоговой отчетности и сведения об иной информации, подтверждающей правильность начисления (удержания), полноту и своевременность уплаты (перечисления) налогов, сборов, страховых (РИВ) (Таблица 4.7)
- Порядок взаимодействия (ПорВзаим) (Таблица 4.8)
- Порядок представления налоговому органу документов (информации) и информация о системе внутреннего контроля организации (ПредДокСВК) (Таблица 4.9)
- Порядок представления налоговому органу документов (информации) (ПорПредДок) (Таблица 4.10)
- Порядок доступа к информационным системам организации, в которых содержатся документы (информация), связанные с исчислением (удержанием), уплатой (перечислением) налогов, сборов, страховых взносов, а также документы (информация) о системе внутреннего контроля данной организации за совершаемыми фактами хозяйственной жизни и правильностью исчисления (удержания), полнотой и своевременностью уплаты (перечисления) налогов, сборов, страховых взносов (ПорДоступИС) (Таблица 4.11)
- Информационные системы организации, в которых содержатся документы (информация), связанные с исчислением (удержанием), уплатой (перечислением) налогов, сборов, страховых взносов, а также документы (информация) о системе внутреннего контроля данной организации за совершаемыми фактами хозяйственной жизни и правильностью исчисления (удержания), полнотой и своевременностью уплаты (перечисления) налогов, сборов, страховых взносов (ИСНП) (Таблица 4.12)
- Порядок доступа к информационным системам организации (ДоступИСНП) (Таблица 4.13)
- Актуализация и синхронизация данных (АктСинхрДан) (Таблица 4.14)
- Период актуализации (ПериодАкт) (Таблица 4.15)
- Учетные записи пользователей налогового органа в информационных системах организации (УчНОИСНП) (Таблица 4.16)
- Техническая и информационная поддержка пользователей налогового органа в информационных системах организации (ТехПодИСНП) (Таблица 4.17)
- Функциональные возможности информационных систем организации по работе с экранными формами и интерфейсами (ИнтерфИСНП) (Таблица 4.18)
- Функциональные возможности информационных систем организации по работе с документами (информацией) (ДокумИСНП) (Таблица 4.19)
- Порядок и сроки представления налоговому органу документов (информации), связанных с исчислением (удержанием), уплатой (перечислением) налогов, сборов, страховых взносов, а также документов (информации) о системе внутреннего контроля данной организации за совершаемыми фактами хозяйственной жизни и правильностью исчисления (удержания), полнотой и своевременностью уплаты (перечисления) налогов, сборов, страховых взносов через информационные системы организации и (или) по телекоммуникационным каналам связи через оператора электронного документооборота, а также форматы представляемых документов (информации) (ПорСрокДок) (Таблица 4.20)
- Срок представления документов (информации) (СрокПред) (Таблица 4.21)
- Сведения о регистрах бухгалтерского и налогового учета и информация о способах формирования налоговой отчетности (СвРегистрБНУ) (Таблица 4.22)
- Сведения о регистрах налогового учета (РегистрНУ) (Таблица 4.23)
- Сведения о регистрах бухгалтерского учета (РегистрБУ) (Таблица 4.24)
- Информация о способах формирования налоговой отчетности (СпосФормНО) (Таблица 4.25)
- Информация о системе внутреннего контроля организации за совершаемыми фактами хозяйственной жизни и правильностью исчисления (удержания), полнотой и своевременностью уплаты (перечисления) налогов, сборов, страховых взносов (ИнфСВК) (Таблица 4.26)
- Информационные системы организации, в которых реализуется внутренний контроль за совершаемыми фактами хозяйственной жизни и правильностью исчисления (удержания), полнотой и своевременностью уплаты (перечисления) налогов, сборов, страховых взносов (ИСКонтр) (Таблица 4.27)
- Функциональные возможности информационных систем организации по выполнению внутреннего контроля правильности формирования показателей налоговой отчетности (ИСВК) (Таблица 4.28)
- Функциональные возможности информационных систем организации по выполнению внутреннего контроля справочной информации (ИСВКСпр) (Таблица 4.29)
- Функциональные возможности информационных систем организации по выполнению внутреннего контроля правильности отражения в учете первичных документов (ИСПравДок) (Таблица 4.30)
- Функциональные возможности информационных систем организации по хранению и обработке результатов внутреннего контроля (ИСОбрРезВК) (Таблица 4.31)
- Информация об аудите информационных систем, реализующих функции внутреннего контроля (АудитИС) (Таблица 4.32)
- Раскрытие показателей налоговой отчетности (РаскрПокНО) (Таблица 4.33)
- Сведения об иной информации, подтверждающей правильность исчисления (удержания), полноту и своевременность уплаты (перечисления) налогов, сборов, страховых взносов (СведИнИнф) (Таблица 4.34)
- Структура раскрытия показателей налоговой отчетности (СтрРасПокНО) (Таблица 4.35)
- Информация о лицах, ответственных за информационное взаимодействие с налоговым органом (ИнфОтвЛиц) (Таблица 4.36)
- Информация о порядке внесения изменений (ИнфВнесИзм) (Таблица 4.37)
- Документ, представленный в виде скан-образа (ДокСкан) (Таблица 4.38)
- Сведения об информационной системе (СвИнфСистТип) (Таблица 4.39)
- Период времени работы (ВремяПТип) (Таблица 4.40)
- Фамилия, имя, отчество (ФИОТип) (Таблица 4.41)
- Гражданский кодекс (ГК РФ)
- Жилищный кодекс (ЖК РФ)
- Налоговый кодекс (НК РФ)
- Трудовой кодекс (ТК РФ)
- Уголовный кодекс (УК РФ)
- Бюджетный кодекс (БК РФ)
- Арбитражный процессуальный кодекс
- Конституция РФ
- Земельный кодекс (ЗК РФ)
- Лесной кодекс (ЛК РФ)
- Семейный кодекс (СК РФ)
- Уголовно-исполнительный кодекс
- Уголовно-процессуальный кодекс
- Производственный календарь на 2025 год
- МРОТ 2026
- ФЗ «О банкротстве»
- О защите прав потребителей (ЗОЗПП)
- Об исполнительном производстве
- О персональных данных
- О налогах на имущество физических лиц
- О средствах массовой информации
- Производственный календарь на 2026 год
- Федеральный закон "О полиции" N 3-ФЗ
- Расходы организации ПБУ 10/99
- Минимальный размер оплаты труда (МРОТ)
- Календарь бухгалтера на 2026 год
- Частичная мобилизация: обзор новостей
- Постановление Правительства РФ N 1875
