Документ не применяется. Подробнее см. Справку

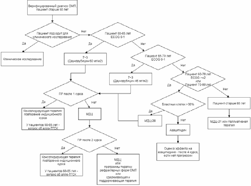
Рис. 2. Стандартный алгоритм выбора терапии у пациента с ОМЛ старше 60 лет

Рисунок 8