Документ не применяется. Подробнее см. Справку

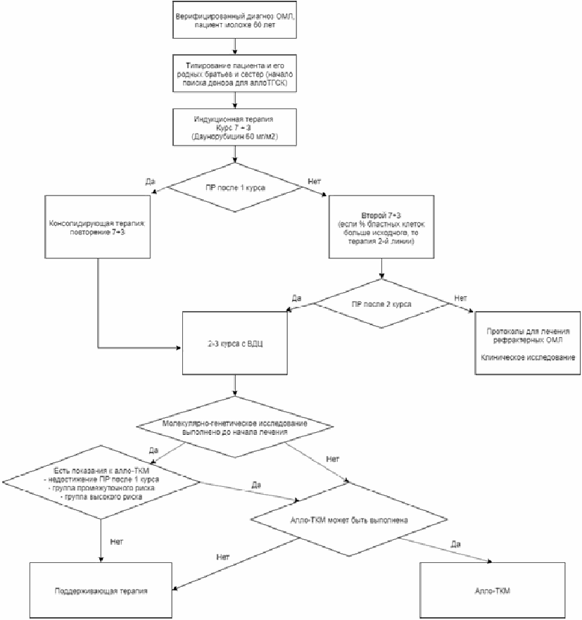
Рис. 1. Стандартный алгоритм выбора терапии у пациента с ОМЛ моложе 60 лет

Рисунок 7