В целях совершенствования правил информационного взаимодействия, применяемых участниками и субъектами обязательного медицинского страхования, и в соответствии с пунктом 8 части 8 статьи 33 Федерального закона от 29 ноября 2010 г. N 326-ФЗ "Об обязательном медицинском страховании в Российской Федерации" (Собрание законодательства Российской Федерации, 2010, N 49, ст. 6422; 2016, N 27, ст. 4219) приказываю:
1. Внести в Общие принципы построения и функционирования информационных систем и порядок информационного взаимодействия в сфере обязательного медицинского страхования, утвержденные приказом Федерального фонда обязательного медицинского страхования от 7 апреля 2011 г. N 79, с изменениями, внесенными приказами Федерального фонда обязательного медицинского страхования от 22 августа 2011 г. N 154 "О внесении изменений в Приказ ФОМС от 07.04.2011 N 79", от 26 декабря 2013 г. N 276 "О внесении изменений в приказ ФОМС от 07.04.2011 г. N 79", от 9 сентября 2016 г. N 169 "О внесении изменений в приказ Федерального фонда обязательного медицинского страхования от 7 апреля 2011 г. N 79", от 17 ноября 2017 г. N 323 "О внесении изменений в приказ Федерального фонда обязательного медицинского страхования от 7 апреля 2011 г. N 79", от 23 марта 2018 г. N 54 "О внесении изменений в приказ Федерального фонда обязательного медицинского страхования от 7 апреля 2011 г. N 79", от 28 сентября 2018 г. N 200 "О внесении изменений в приказ Федерального фонда обязательного медицинского страхования от 7 апреля 2011 г. N 79", от 13 декабря 2018 г. N 285 "О внесении изменений в приказ Федерального фонда обязательного медицинского страхования от 7 апреля 2011 г. N 79", от 30 августа 2019 г. N 173 "О внесении изменений в приказ Федерального фонда обязательного медицинского страхования от 7 апреля 2011 г. N 79", от 15 января 2020 г. N 6 "О внесении изменений в приказ Федерального фонда обязательного медицинского страхования от 7 апреля 2011 г. N 79", следующие изменения:
1.1. В пункте 3 в таблице 2 "Сроки перехода на применение положений отдельных разделов настоящего документа":
1) в строке "Приложение Б" слова "С 01.01.2020" заменить словами "С даты утверждения";
2) строку "Приложение В" изложить в следующей редакции:
|
Информационное взаимодействие с Подсистемой ведения нормативно-справочной информации государственной информационной системы обязательного медицинского страхования |
3) в строке "Приложение Г" слова "С 01.01.2020" заменить словами "С даты утверждения".
1.2. В пункте 4.3 рисунок 2 "Общая схема информационного взаимодействия в сфере ОМС" заменить следующим рисунком:
1.3. В пункте 4.3.1.2 в таблице 12 "Перечень проверок автоматизированной поддержки МЭК, МЭЭ и ЭКМП" в графах 2 и 3 строки 5 цифры "15" заменить цифрами "30".
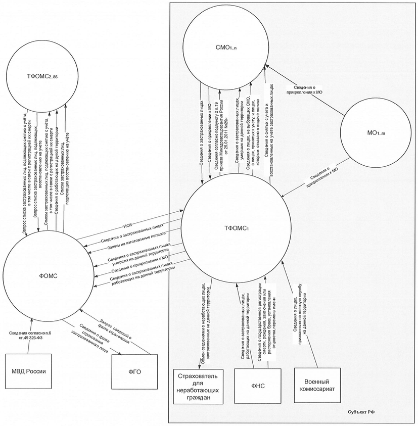
1.4. В пункте 5.1 рисунок 4 "Информационное взаимодействие при ведении ЕРЗ" заменить следующим рисунком:
1.5. В пункте 5.1.2 абзац третий изложить в следующей редакции:
"- Информационный обмен, осуществляемый с применением электронных сервисов ТФОМС. СМО осуществляет функции ведения РС ЕРЗ в части собственного сегмента непосредственно в базе данных ТФОМС посредством использования электронных сервисов.".
1.6. В пункте 5.1.2.1:
1) после абзаца первого дополнить абзацем следующего содержания:
"Медицинская организация передает в страховые медицинские организации и ТФОМС файлы с изменениями сведений о медицинской организации и медицинском работнике, выбранных застрахованным лицом в соответствии с законодательством Российской Федерации для получения первичной медико-санитарной помощи, по мере необходимости, но не реже 1 раза в день при наличии изменений в указанных сведениях о застрахованных лицах.";
2) абзацы четвертый и пятый изложить в следующей редакции:
"В ТФОМС формируются файлы подтверждения и/или отклонения изменений (содержит информацию по всем операциям, проведенным с предоставленной информацией о застрахованном лице) в формате XML (кодовая страница Windows-1251). Формат файла должен соответствовать формату, приведенному в Приложении Г.
Файлы от ТФОМС с извещениями СМО о прекращении страхования (снятии с учета застрахованных лиц), файлы корректировки данных (восстановление на учете застрахованных лиц) должны направляться в СМО в день внесения изменений в Региональный сегмент ЕРЗ. Файлы от ТФОМС с извещениями СМО на основании сведений о государственной регистрации заключения или расторжения брака, установления отцовства, перемены имени, содержащихся в ЕГР ЗАГС, должны направляться в СМО не реже 1 раза в неделю при наличии изменений сведений о застрахованном лице.".
1.7. В пункте 5.1.2.2 абзац девятый изложить в следующей редакции:
"- сведения о заявлениях граждан и их представителей на выбор (замену) СМО, о сдаче (утрате) полиса ОМС и переоформлении (выдаче дубликата) полисов ОМС, включая результаты рассмотрения заявлений;".
1.8. В пункте 6.3.1:
1) в строке П08 таблицы 62 "Код причины изменения данных (ОИД 1.2.643.2.40.5.100.62)" графу 4 после слов "постановки на учет" дополнить словами ", либо с наступлением срока окончания прохождения застрахованным лицом военной службы или приравненной к ней службы";
2) строку одиннадцатую таблицы 75 "Код типов заявлений на выбор (замену) СМО (ОИД - 1.2.643.2.40.3.3.0.6.7) и причин постановки на учет (ОИД - 1.2.643.2.40.3.3.0.6.16)" изложить в следующей редакции:
3) название таблицы 79 изложить в следующей редакции: "Сводная таблица статусов состояния на учете (ОИД 1.2.643.2.40.3.3.0.1.3.1)".
1.9. В Приложении А:
1) в графе 4 строки 1.2.11 таблицы А.62 цифры "254" заменить цифрами "500";
2) в графе 4 строки 1.2.11 таблицы А.69 цифры "254" заменить цифрами "500";
3) в графе 4 строки 1.2.1 таблицы А.70 цифры "10" заменить цифрами "12".
1.10. Внести изменения в Приложение Б согласно приложению 1 к настоящему приказу.
1.11. Приложение В изложить в редакции приложения 2 к настоящему приказу.
1.12. Внести изменения в Приложение Г согласно приложению 3 к настоящему приказу.
2. Контроль за исполнением настоящего приказа возложить на заместителя председателя Е.Н. Сучкову.
Н.Н.СТАДЧЕНКО
- Гражданский кодекс (ГК РФ)
- Жилищный кодекс (ЖК РФ)
- Налоговый кодекс (НК РФ)
- Трудовой кодекс (ТК РФ)
- Уголовный кодекс (УК РФ)
- Бюджетный кодекс (БК РФ)
- Арбитражный процессуальный кодекс
- Конституция РФ
- Земельный кодекс (ЗК РФ)
- Лесной кодекс (ЛК РФ)
- Семейный кодекс (СК РФ)
- Уголовно-исполнительный кодекс
- Уголовно-процессуальный кодекс
- Производственный календарь на 2025 год
- МРОТ 2026
- ФЗ «О банкротстве»
- О защите прав потребителей (ЗОЗПП)
- Об исполнительном производстве
- О персональных данных
- О налогах на имущество физических лиц
- О средствах массовой информации
- Производственный календарь на 2026 год
- Федеральный закон "О полиции" N 3-ФЗ
- Расходы организации ПБУ 10/99
- Минимальный размер оплаты труда (МРОТ)
- Календарь бухгалтера на 2026 год
- Частичная мобилизация: обзор новостей
- Постановление Правительства РФ N 1875

