3. Имя файла обмена должно иметь следующий вид:
R_T - префикс, принимающий значение VO_VEDMSPPP;
P - идентификатор получателя информации, принимает значение 9965 (МИ ЦОД ФНС России);
O - идентификатор отправителя информации, имеет вид:
для организаций - девятнадцатиразрядный код (идентификационный номер налогоплательщика (далее - ИНН) и код причины постановки на учет (далее - КПП) организации (обособленного подразделения);
GGGG - год формирования передаваемого файла, MM - месяц, DD - день;
N - идентификационный номер файла. (Длина - от 1 до 36 знаков. Идентификационный номер файла должен обеспечивать уникальность файла).
Расширение имени файла - xml. Расширение имени файла может указываться как строчными, так и прописными буквами.
Параметры первой строки файла обмена
Первая строка XML-файла должна иметь следующий вид:
<?xml version ="1.0" encoding ="windows-1251"?>
Имя файла, содержащего схему файла обмена
Имя файла, содержащего XML схему файла обмена, должно иметь следующий вид:
VO_VEDMSPPP_2_213_21_04_04_xx, где xx - номер версии схемы.
XML схема файла обмена приводится отдельным файлом.
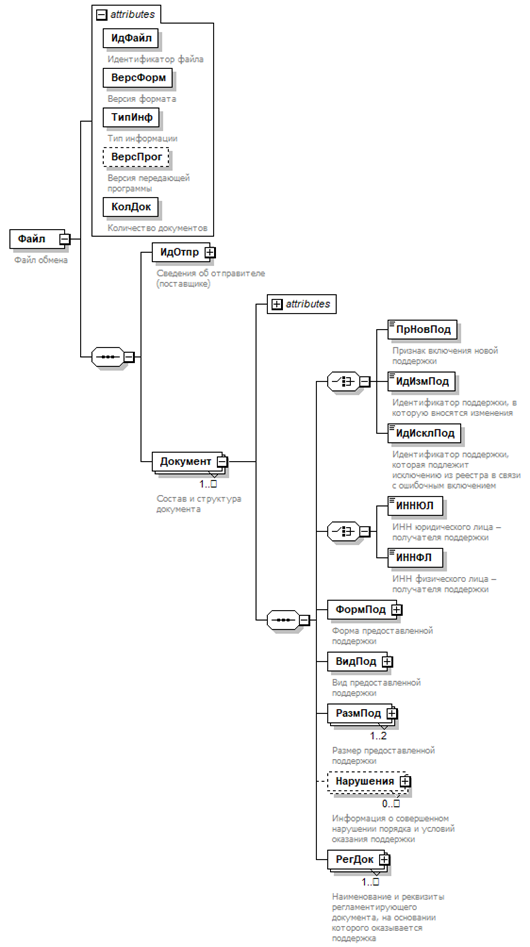
4. Логическая модель файла обмена представлена в виде диаграммы структуры файла обмена на рисунке 1 настоящего формата. Элементами логической модели файла обмена являются элементы и атрибуты XML-файла. Перечень структурных элементов логической модели файла обмена и сведения о них приведены в таблицах 4.1 - 4.9 настоящего формата.
Для каждого структурного элемента логической модели файла обмена приводятся следующие сведения:
наименование элемента. Приводится полное наименование элемента. В строке таблицы могут быть описаны несколько элементов, наименования которых разделены символом "|". Такая форма записи применяется при наличии в файле обмена только одного элемента из описанных в этой строке.
сокращенное наименование (код) элемента. Приводится сокращенное наименование элемента. Синтаксис сокращенного наименования должен удовлетворять спецификации XML;
признак типа элемента. Может принимать следующие значения: "С" - сложный элемент логической модели (содержит вложенные элементы), "П" - простой элемент логической модели, реализованный в виде элемента XML-файла, "А" - простой элемент логической модели, реализованный в виде атрибута элемента XML-файла. Простой элемент логической модели не содержит вложенные элементы;
формат элемента. Формат элемента представляется следующими условными обозначениями: T - символьная строка; N - числовое значение (целое или дробное).
Формат символьной строки указывается в виде T(n-k) или T(=k), где: n - минимальное количество знаков, k - максимальное количество знаков, символ "-" - разделитель, символ "=" означает фиксированное количество знаков в строке. В случае, если минимальное количество знаков равно 0, формат имеет вид T(0-k). В случае, если максимальное количество знаков не ограничено, формат имеет вид T(n-).
Формат числового значения указывается в виде N(m.k), где: m - максимальное количество знаков в числе, включая целую и дробную часть числа без разделяющей десятичной точки и знака (для отрицательного числа), k - максимальное число знаков дробной части числа. Если число знаков дробной части числа равно 0 (то есть число целое), то формат числового значения имеет вид N(m).
Для простых элементов, являющихся базовыми в XML, таких как, элемент с типом "date", поле "Формат элемента" не заполняется. Для таких элементов в поле "Дополнительная информация" указывается тип базового элемента;
признак обязательности элемента определяет обязательность наличия элемента (совокупности наименования элемента и его значения) в файле обмена. Признак обязательности элемента может принимать следующие значения: "О" - наличие элемента в файле обмена обязательно; "Н" - наличие элемента в файле обмена необязательно, то есть элемент может отсутствовать. Если элемент принимает ограниченный перечень значений (по классификатору, кодовому словарю), то признак обязательности элемента дополняется символом "К". В случае, если количество реализаций элемента может быть более одной, то признак обязательности элемента дополняется символом "М".
К вышеперечисленным признакам обязательности элемента может добавляться значение "У" в случае описания в XML схеме условий, предъявляемых к элементу в файле обмена, описанных в графе "Дополнительная информация";
дополнительная информация содержит, при необходимости, требования к элементу файла обмена, не указанные ранее. Для сложных элементов указывается ссылка на таблицу, в которой описывается состав данного элемента. Для элементов, принимающих ограниченный перечень значений из классификатора (кодового словаря), указывается соответствующее наименование классификатора (кодового словаря) или приводится перечень возможных значений. Для классификатора (кодового словаря) может указываться ссылка на его местонахождение. Для элементов, использующих пользовательский тип данных, указывается наименование типового элемента.
Рисунок 1. Диаграмма структуры файла обмена
|
Содержит (повторяет) имя сформированного файла (без расширения) |
|||||
|
Указывает количество повторений элемента <Документ>. Принимает значение от 1 и более |
|||||
|
Состав элемента представлен в таблице 4.2 |
|||||
|
Состав элемента представлен в таблице 4.3 |
Сведения об отправителе (поставщике) (ИдОтпр)
|
Состав элемента представлен в таблице 4.9 |
Состав и структура документа (Документ)
|
Рекомендуется использовать глобально уникальный идентификатор (GUID) |
|||||
|
Информация о наличии нарушения порядка и условий предоставления поддержки |
1 - да | 2 - нет |
||||
|
1 - сведения о новой поддержке для включения в РМСП-ПП |
|||||
|
Идентификатор поддержки, которая подлежит исключению из реестра в связи с ошибочным включением |
|||||
|
Для ИННЮЛ указывается ОГРН |
|||||
|
Для ИННФЛ указывается ОГРНИП. Обязателен для заполнения, если получатель поддержки на дату принятия решения о предоставлении поддержки является ИП или главой КФХ. Указывается ОГРНИП, который был на дату принятия решения о предоставлении поддержки. |
|||||
|
Состав элемента представлен в таблице 4.4 |
|||||
|
Состав элемента представлен в таблице 4.5 |
|||||
|
Состав элемента представлен в таблице 4.6. Количество повторений элемента <РазмПод> принимает значение 1 для всех видов поддержки, кроме имущественной. Для имущественной поддержки количество повторений принимает значение 2 |
|||||
|
Информация о совершенном нарушении порядка и условий оказания поддержки |
Состав элемента представлен в таблице 4.7. Элемент обязателен при значении элемента <ИнфНаруш> = 1 |
||||
|
Наименование и реквизиты регламентирующего документа, на основании которого оказывается поддержка |
Состав элемента представлен в таблице 4.8 |
Форма предоставленной поддержки (ФормПод)
|
Принимает значение кода формы поддержки по Справочнику форм и видов поддержки СФВРМСП-ПП |
|||||
|
Принимает значение наименования формы поддержки по Справочнику форм и видов поддержки СФВРМСП-ПП |
Вид предоставленной поддержки (ВидПод)
|
Принимает значение кода вида поддержки по Справочнику форм и видов поддержки СФВРМСП-ПП |
|||||
|
Принимает значение наименования вида поддержки по Справочнику форм и видов поддержки СФВРМСП-ПП |
Размер предоставленной поддержки (РазмПод)
|
1 - рубль | 2 - квадратный метр | 3 - час | 4 - процент | 5 - единица |
Информация о наличии нарушения порядка и условий
предоставления поддержки, в том числе о нецелевом
использовании средств поддержки (Нарушия)
Наименование и реквизиты регламентирующего документа,
на основании которого оказывается поддержка (РегДок)
- Гражданский кодекс (ГК РФ)
- Жилищный кодекс (ЖК РФ)
- Налоговый кодекс (НК РФ)
- Трудовой кодекс (ТК РФ)
- Уголовный кодекс (УК РФ)
- Бюджетный кодекс (БК РФ)
- Арбитражный процессуальный кодекс
- Конституция РФ
- Земельный кодекс (ЗК РФ)
- Лесной кодекс (ЛК РФ)
- Семейный кодекс (СК РФ)
- Уголовно-исполнительный кодекс
- Уголовно-процессуальный кодекс
- Производственный календарь на 2025 год
- МРОТ 2025
- ФЗ «О банкротстве»
- О защите прав потребителей (ЗОЗПП)
- Об исполнительном производстве
- О персональных данных
- О налогах на имущество физических лиц
- О средствах массовой информации
- Производственный календарь на 2026 год
- Федеральный закон "О полиции" N 3-ФЗ
- Расходы организации ПБУ 10/99
- Минимальный размер оплаты труда (МРОТ)
- Календарь бухгалтера на 2025 год
- Частичная мобилизация: обзор новостей
- Постановление Правительства РФ N 1875
