Документ не применяется. Подробнее см. Справку

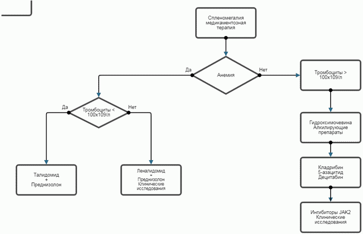
Алгоритм лечения массивной спленомегалии у пациентов с ПМФ с анемией

Рисунок 65