Документ не применяется. Подробнее см. Справку

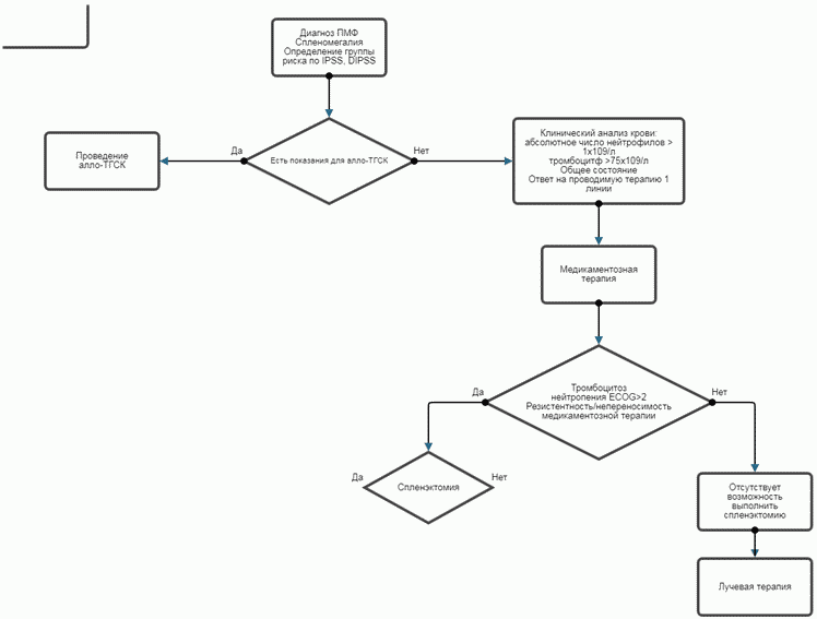
Алгоритм лечения спленомегалии у пациентов с ПМФ

Рисунок 64