Документ не применяется. Подробнее см. Справку

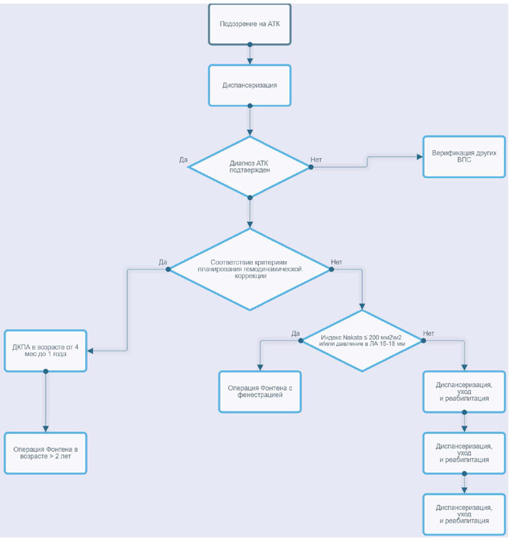
Алгоритм ведения пациентов в возрасте старше 4 месяцев

Рисунок 30