Документ не применяется. Подробнее см. Справку

Приложение Б

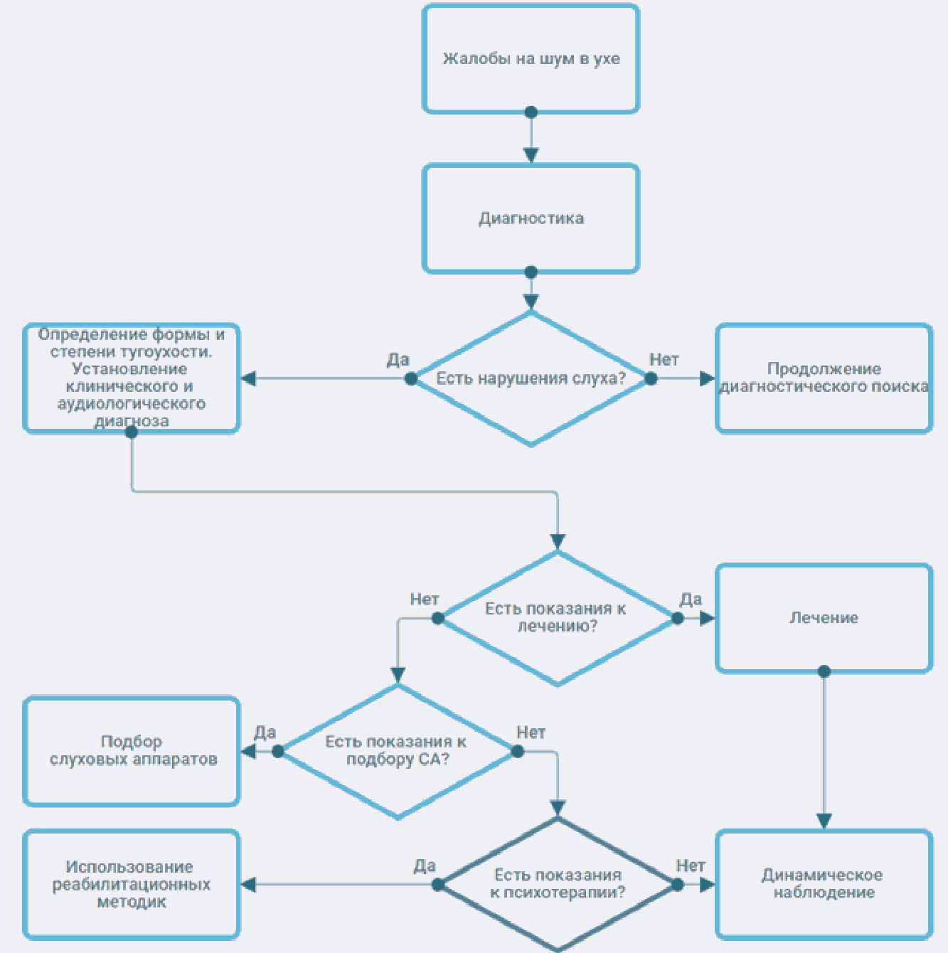
АЛГОРИТМЫ ВЕДЕНИЯ ПАЦИЕНТА

Рисунок 1