Документ не применяется. Подробнее см. Справку

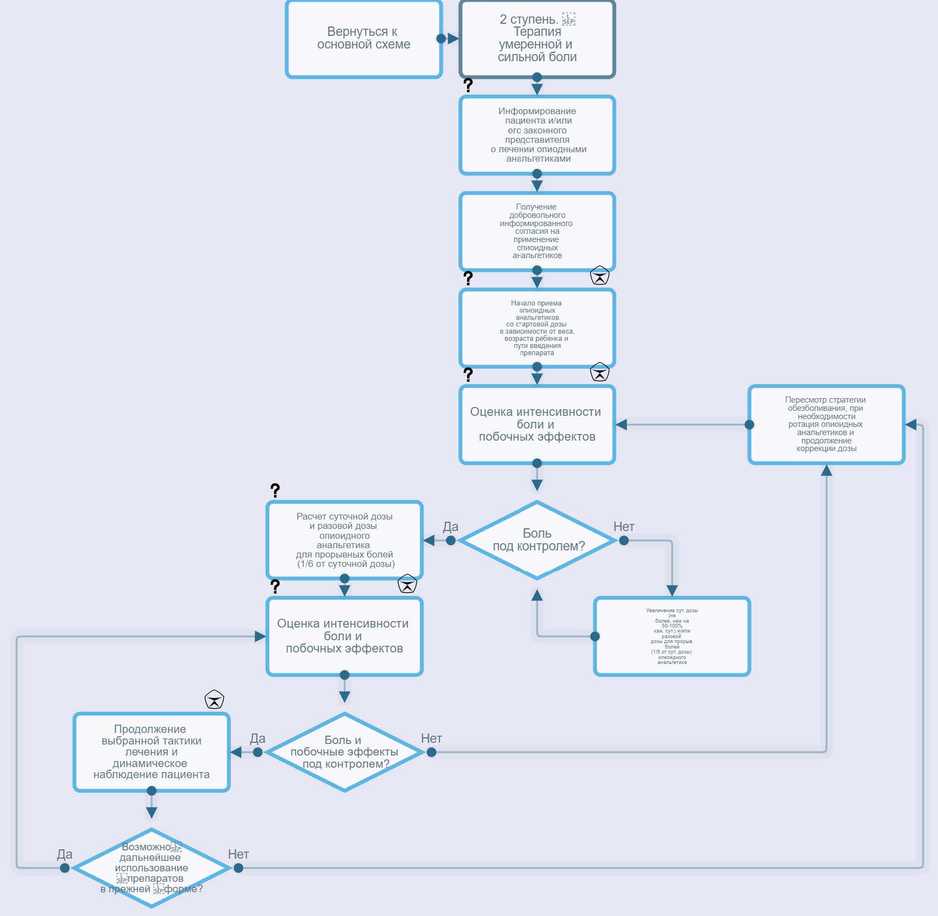
Общая схема диагностики и лечения пациента детского возраста с персистирующим болевым синдромом

Рисунок 6