3. Имя файла обмена должно иметь следующий вид:
R_T - префикс, принимающий значение NO_BOBUDG;
A_K - идентификатор получателя информации, где: A - идентификатор получателя, которому направляется файл обмена, K - идентификатор конечного получателя, для которого предназначена информация из данного файла обмена <1>. Каждый из идентификаторов (A и K) имеет вид для налоговых органов - четырехразрядный код (код налогового органа в соответствии с классификатором "Система обозначения налоговых органов" (СОНО);
--------------------------------
<1> Передача файла от отправителя к конечному получателю (K) может осуществляться в несколько этапов через другие налоговые органы, осуществляющие передачу файла на промежуточных этапах, которые обозначаются идентификатором A. В случае передачи файла от отправителя к конечному получателю при отсутствии налоговых органов, осуществляющих передачу на промежуточных этапах, значения идентификаторов A и K совпадают.
O - идентификатор отправителя информации, имеет вид:
для организаций - девятнадцатиразрядный код (идентификационный номер налогоплательщика (далее - ИНН) и код причины постановки на учет (далее - КПП) организации (обособленного подразделения);
для физических лиц - двенадцатиразрядный код (ИНН физического лица, при наличии. При отсутствии ИНН - последовательность из двенадцати нулей);
GGGG - год формирования передаваемого файла, MM - месяц, DD - день;
N - идентификационный номер файла (длина - от 1 до 36 знаков. Идентификационный номер файла должен обеспечивать уникальность файла).
Расширение имени файла - xml. Расширение имени файла может указываться как строчными, так и прописными буквами.
Параметры первой строки файла обмена
Первая строка XML файла должна иметь следующий вид:
<?xml version ="1.0" encoding ="windows-1251"?>
Имя файла, содержащего XSD схему файла обмена, должно иметь следующий вид:
NO_BOBUDG_1_147_00_05_05_xx, где xx - номер версии схемы.
XML схема файла обмена приводится отдельным файлом и размещается на сайте Федеральной налоговой службы.
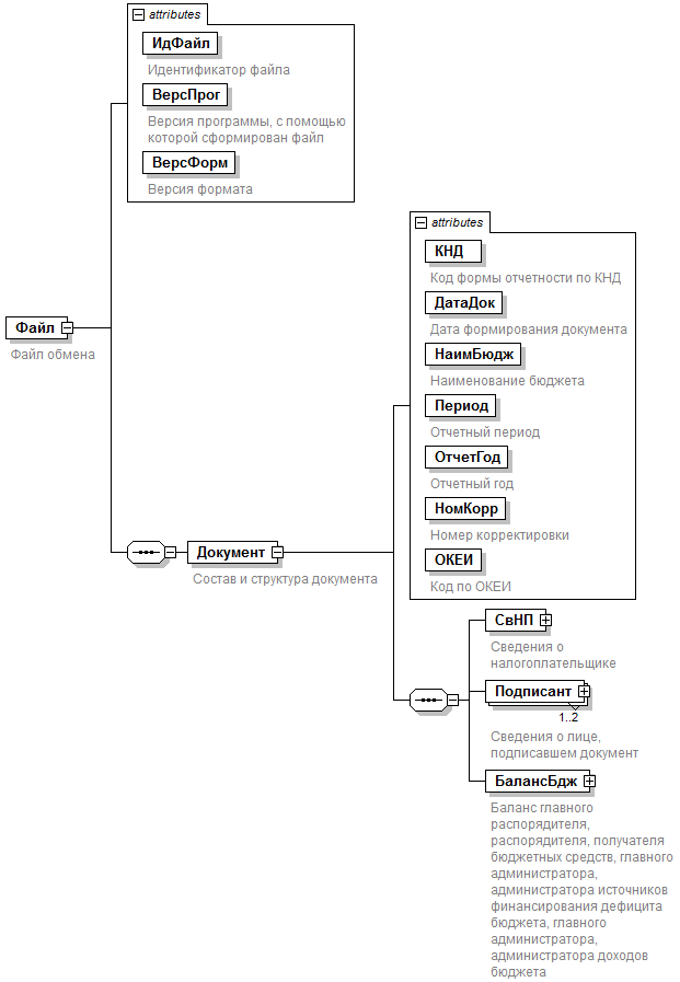
4. Логическая модель файла обмена представлена в виде диаграммы структуры файла обмена на рисунке 1 настоящего формата. Элементами логической модели файла обмена являются элементы и атрибуты XML файла. Перечень структурных элементов логической модели файла обмена и сведения о них приведены в таблицах 4.1 - 4.38 настоящего формата.
Для каждого структурного элемента логической модели файла обмена приводятся следующие сведения:
наименование элемента. Приводится полное наименование элемента <1>;
--------------------------------
<1> В строке таблицы могут быть описаны несколько элементов, наименования которых разделены символом "|". Такая форма записи применяется в случае возможного наличия в файле обмена только одного элемента из описанных в этой строке.
сокращенное наименование (код) элемента. Приводится сокращенное наименование элемента. Синтаксис сокращенного наименования должен удовлетворять спецификации XML;
признак типа элемента. Может принимать следующие значения: "С" - сложный элемент логической модели (содержит вложенные элементы), "П" - простой элемент логической модели, реализованный в виде элемента XML файла, "А" - простой элемент логической модели, реализованный в виде атрибута элемента XML файла. Простой элемент логической модели не содержит вложенные элементы;
формат элемента. Формат элемента представляется следующими условными обозначениями: T - символьная строка; N - числовое значение (целое или дробное).
Формат символьной строки указывается в виде T(n-k) или T(=k), где: n - минимальное количество знаков, k - максимальное количество знаков, символ "-" - разделитель, символ "=" означает фиксированное количество знаков в строке. В случае, если минимальное количество знаков равно 0, формат имеет вид T(0-k). В случае, если максимальное количество знаков неограничено, формат имеет вид T(n-).
Формат числового значения указывается в виде N(m.k), где: m - максимальное количество знаков в числе, включая знак (для отрицательного числа), целую и дробную часть числа без разделяющей десятичной точки, k - максимальное число знаков дробной части числа. Если число знаков дробной части числа равно 0 (то есть число целое), то формат числового значения имеет вид N(m).
Для простых элементов, являющихся базовыми в XML (определенными в сети Интернет по электронному адресу: http://www.w3.org/TR/xmlschema-0), например, элемент с типом "date", поле "Формат элемента" не заполняется. Для таких элементов в поле "Дополнительная информация" указывается тип базового элемента;
признак обязательности элемента определяет обязательность присутствия элемента (совокупности наименования элемента и его значения) в файле обмена. Признак обязательности элемента может принимать следующие значения: "О" - наличие элемента в файле обмена обязательно; "Н" - присутствие элемента в файле обмена необязательно, то есть элемент может отсутствовать. Если элемент принимает ограниченный перечень значений (по классификатору, кодовому словарю и тому подобному), то признак обязательности элемента дополняется символом "К". Например, "ОК". В случае если количество реализаций элемента может быть более одной, то признак обязательности элемента дополняется символом "М". Например, "НМ" или "ОКМ".
К вышеперечисленным признакам обязательности элемента может добавляться значение "У" в случае описания в XML схеме условий, предъявляемых к элементу в файле обмена, описанных в графе "Дополнительная информация". Например, "НУ" или "ОКУ";
дополнительная информация содержит, при необходимости, требования к элементу файла обмена, не указанные ранее. Для сложных элементов указывается ссылка на таблицу, в которой описывается состав данного элемента. Для элементов, принимающих ограниченный перечень значений из классификатора (кодового словаря и тому подобного), указывается соответствующее наименование классификатора (кодового словаря и тому подобного) или приводится перечень возможных значений. Для классификатора (кодового словаря и тому подобного) может указываться ссылка на его местонахождение. Для элементов, использующих пользовательский тип данных, указывается наименование типового элемента.

- Файл обмена (Файл) (Таблица 4.1)
- Состав и структура документа (Документ) (Таблица 4.2)
- Сведения о налогоплательщике (СвНП) (Таблица 4.3)
- Налогоплательщик (НПЮЛ) (Таблица 4.4)
- Сведения о лице, подписавшем документ (Подписант) (Таблица 4.5)
- Баланс главного распорядителя, распорядителя, получателя бюджетных средств, главного администратора, администратора источников финансирования дефицита бюджета, главного администратора, администратора доходов бюджета (БалансБдж) (Таблица 4.6)
- Актив (Актив) (Таблица 4.7)
- Нефинансовые активы (НефинАктив) (Таблица 4.8)
- Уменьшение стоимости основных средств (УмСтОС) (Таблица 4.9)
- Уменьшение стоимости нематериальных активов (УмСтНеМатАкт) (Таблица 4.10)
- Материальные запасы (МатЗапас) (Таблица 4.11)
- Вложения в нефинансовые активы (ВложНеФинАкт) (Таблица 4.12)
- Финансовые активы (ФинАктив) (Таблица 4.13)
- Денежные средства учреждения (ДенСрУчр) (Таблица 4.14)
- Денежные средства учреждения в кредитной организации (КрОрг) (Таблица 4.15)
- Прочие расчеты с дебиторами (ПрочРасчДеб) (Таблица 4.16)
- Пассив (Пассив) (Таблица 4.17)
- Обязательства (Обязат) (Таблица 4.18)
- Иные расчеты (ИныеРасч) (Таблица 4.19)
- Расчеты по средствам, полученным во временное распоряжение (РасчСрВрем) (Таблица 4.20)
- Финансовый результат (ФинРезул) (Таблица 4.21)
- Справка о наличии имущества и обязательств на забалансовых счетах (СпрИмущОбЗС) (Таблица 4.22)
- Задолженность неплатежеспособных дебиторов (ДолгНД) (Таблица 4.23)
- Обеспечение исполнения обязательств (ИспОбяз) (Таблица 4.24)
- Государственные и муниципальные гарантии (ГосМунГар) (Таблица 4.25)
- Поступления денежных средств (ПостДССчетУчр) (Таблица 4.26)
- Выбытия денежных средств (ВыбДССчетУчр) (Таблица 4.27)
- Задолженность, не востребованная кредиторами (ДолгНеКред) (Таблица 4.28)
- Сведения, включающие строки "всего" и "долгосрочные" (ДолгосрочныеТип) (Таблица 4.29)
- Сведения, включающие строки "всего" и "долгосрочная" (ДолгосрочнаяТип) (Таблица 4.30)
- Сведения по балансу (БалансТип) (Таблица 4.31)
- Сведения по суммам по балансу (СумБалБджТип) (Таблица 4.32)
- Сведения по суммам по балансу, краткие (СумБалБджКТип) (Таблица 4.33)
- Сведения по справке о наличии имущества и обязательств на забалансовых счетах (СправкаТип) (Таблица 4.34)
- Сведения по справке о наличии имущества и обязательств на забалансовых счетах, краткая (СправкаКТип) (Таблица 4.35)
- Сведения по справке о наличии имущества и обязательств на забалансовых счетах с указанием номера забалансового счета (СправкаНТип) (Таблица 4.36)
- В том числе вписываемые показатели по справке о наличии имущества и обязательств на забалансовых счетах (СправВпТип) (Таблица 4.37)
- Фамилия, имя, отчество (ФИОТип) (Таблица 4.38)
- Гражданский кодекс (ГК РФ)
- Жилищный кодекс (ЖК РФ)
- Налоговый кодекс (НК РФ)
- Трудовой кодекс (ТК РФ)
- Уголовный кодекс (УК РФ)
- Бюджетный кодекс (БК РФ)
- Арбитражный процессуальный кодекс
- Конституция РФ
- Земельный кодекс (ЗК РФ)
- Лесной кодекс (ЛК РФ)
- Семейный кодекс (СК РФ)
- Уголовно-исполнительный кодекс
- Уголовно-процессуальный кодекс
- Производственный календарь на 2025 год
- МРОТ 2025
- ФЗ «О банкротстве»
- О защите прав потребителей (ЗОЗПП)
- Об исполнительном производстве
- О персональных данных
- О налогах на имущество физических лиц
- О средствах массовой информации
- Производственный календарь на 2026 год
- Федеральный закон "О полиции" N 3-ФЗ
- Расходы организации ПБУ 10/99
- Минимальный размер оплаты труда (МРОТ)
- Календарь бухгалтера на 2025 год
- Частичная мобилизация: обзор новостей
- Постановление Правительства РФ N 1875