к Требованиям к оборудованию
и программно-техническим средствам,
используемым организатором
распространения информации в сети
"Интернет" в эксплуатируемых
им информационных системах,
для проведения уполномоченными
государственными органами,
осуществляющими оперативно-розыскную
деятельность или обеспечение безопасности
Российской Федерации, мероприятий
в целях реализации возложенных на них
задач, утвержденным приказом Министерства
цифрового развития, связи и массовых
коммуникаций Российской Федерации
от 29.10.2018 N 571
Список изменяющих документов
(в ред. Приказа Минцифры России от 28.08.2023 N 750)
1. ПТС ОРИ должны обеспечивать подключение ПУ и обработку поступающих запросов по каналу кпд4 (канал неформатированных данных).
(п. 1 в ред. Приказа Минцифры России от 28.08.2023 N 750)
(см. текст в предыдущей редакции)
2. ПТС ОРИ должны обеспечивать прием и обработку от ПУ по каналу кпд4 следующих запросов:
1) "запрос проверки наличия вида неформатированных данных в ПТС ОРИ" (DataTypesRequest);
2) "запрос на начало передачи неформатированных данных" (DataStartRequest);
3) "запрос на остановку передачи неформатированных данных" (DataStopRequest).
3. На каждый запрос по кпд4 ПТС ОРИ должны посылать ответ на ПУ, содержащий результат обработки соответствующего запроса.
4. ПТС ОРИ и (или) ИС ОРИ должны накапливать информацию с неформатированными данными в буфере. Данные в буфере должны упорядочиваться в соответствии с временем их поступления.
ПТС ОРИ и (или) ИС ОРИ должны обеспечивать длительность хранения информации о принадлежности абонентов - 1 сутки со дня регистрации абонента в ИС ОРИ, длительность хранения информации о соединениях абонентов - 3 суток со дня наступления события.
(абзац введен Приказом Минцифры России от 28.08.2023 N 750)
4.1. Посредством ПТС ОРИ обеспечивается запись в буфер информации о принадлежности абонентов, о соединениях абонентов организаторов распространения информации - файлы в формате "csv" в сжатом виде. Содержимое файлов, содержащих информацию о принадлежности абонентов, генерируется в соответствии с полями, описанными в структуре "AbonentsORIRecord" модуля "ReportsAbonentsORI.asn", содержащейся в приложении N 4 к настоящим требованиям, о соединениях абонентов организаторов распространения информации генерируется в соответствии с полями, описанными в структуре "ConnectionsAAAORIRecord" модуля "ReportsConnectionsORI.asn", содержащейся в приложении N 4 к настоящим требованиям.
(п. 4.1 введен Приказом Минцифры России от 28.08.2023 N 750)
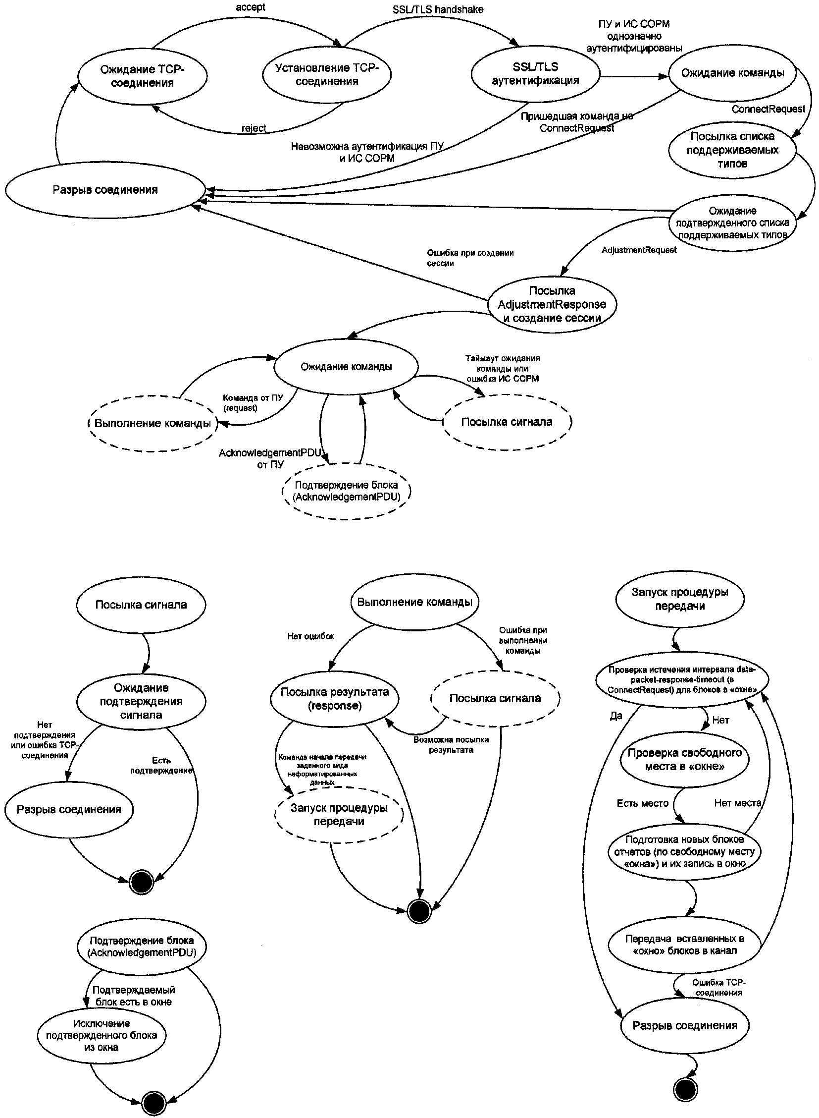
5. Диаграмма состояний переходов ПТС ОРИ по кпд4 приведена на схеме 1 настоящего приложения:
1) ПТС ОРИ должны ожидать и устанавливать соединение согласно подпунктам 1 - 2 пункта 3 приложения N 7 к настоящим требованиям;
2) после создания сессии ПТС ОРИ должны переводиться в режим ожидания команд. Обработка команд и посылка "сигналов" должна осуществляться согласно подпунктам 6 - 10 пункта 1 приложения N 5 к настоящим требованиям, за исключением команд "запрос на начало передачи неформатированных данных", "запрос на остановку передачи неформатированных данных" (DataStartRequest/DataStopRequest);
3) при приеме команды "запрос на начало передачи неформатированных данных" ПТС ОРИ, находясь в режиме ожидания команд, должны направлять "ответ на запрос начала передачи неформатированных данных" и перевести канал кпд4 в режим передачи данных, при этом должна производиться передача данных того типа, который указан в команде запроса;
4) при приеме команды "запрос на остановку передачи неформатированных данных" ПТС ОРИ, находясь в режиме ожидания команд, должны направлять "ответ на запрос остановки передачи неформатированных данных" с отрицательным результатом;
5) в режиме передачи данных посылка блоков отчетов и их подтверждение должны производиться согласно подпунктам 3, 5 и 8 пункта 2 приложения N 6 к настоящим требованиям;
6) максимальная задержка подтверждения приема блока данных со стороны ПУ не должна превышать параметр "таймаут подтверждения приема блока данных отчета" (data-packet-response-timeout), указываемый при создании сессии. Если задержка подтверждения превысила заданное значение, то оставшиеся для передачи блоки данных не должны отправляться, при этом ПТС ОРИ должны разорвать соединение по кпд4 и перевести кпд4 в изначальное состояние;
7) передача неформатированных данных соответствующего типа должна производиться из буфера кпд4 согласно подпункту 3 пункта 1 приложения N 5 к настоящим требованиям;
8) при приеме команды "запрос на остановку передачи неформатированных данных" ПТС ОРИ, находясь в режиме передачи данных, должны направлять "ответ на запрос остановки передачи неформатированных данных", завершить посылку блоков данных и перейти в режим ожидания команд;
9) при приеме команды "запрос на начало передачи неформатированных данных" ПТС ОРИ, находясь в режиме передачи данных, должны направлять "ответ на запрос начала передачи неформатированных данных" с отрицательным результатом. При этом передача неформатированных данных не должна прекращаться;
10) исходные данные о соединениях в виде неформатированных данных должны записываться в буфер независимо от текущего режима работы канала кпд4 ПТС ОРИ;
11) если команда "запрос на остановку передачи неформатированных данных" поступила в момент передачи из буфера файловых данных, то передаваемый файл должен сохраняться в буфере и быть доступным для передачи после посылки команды "запрос на начало передачи неформатированных данных" с учетом ограничений по длительности хранения, согласно подпункту 3 пункта 1 приложения N 5 к настоящим требованиям.
6. Диаграмма состояний переходов ПУ по кпд4 представлена на схеме 2:
1) ПУ с задаваемым интервалом должен выполнять попытки установления TCP-соединения с ПТС ОРИ по заданному порту. После установления соединения должна выполняться взаимная SSL/TLS-аутентификация;
2) ПУ по кпд4 направляет команду создания сессии (ConnectRequest);
3) ожидание подтверждения создания сессии, согласование списка поддерживаемых типов, отправка команд, ожидание ответов и обработка полученных от ПТС ОРИ сигналов по кпд4 производится ПУ согласно подпунктам 3 - 9 пункта 2 приложения N 5 к настоящим требованиям, за исключением команд "запрос на начало передачи неформатированных данных" и "запрос на остановку передачи неформатированных данных" (DataStartRequest/DataStopRequest);
4) при посылке команд "запрос на начало передачи неформатированных данных" и "запрос на остановку передачи неформатированных данных" ПУ должен ожидать результата (DataStartResponse) согласно подпунктам 3 - 4 пункта 2 приложения N 5 к настоящим требованиям, после чего должен переводить канал кпд4 в режим передачи данных;
5) в режиме передачи данных ПУ должен производить прием, декодирование и подтверждение приема данных согласно подпунктам 2 - 4 пункта 2 приложения N 5 к настоящим требованиям;
6) при приеме команды "запрос на остановку передачи неформатированных данных" (DataStopRequest) ПУ, находясь в режиме передачи данных, должен завершить прием блоков данных и перейти в режим передачи команд.
- Гражданский кодекс (ГК РФ)
- Жилищный кодекс (ЖК РФ)
- Налоговый кодекс (НК РФ)
- Трудовой кодекс (ТК РФ)
- Уголовный кодекс (УК РФ)
- Бюджетный кодекс (БК РФ)
- Арбитражный процессуальный кодекс
- Конституция РФ
- Земельный кодекс (ЗК РФ)
- Лесной кодекс (ЛК РФ)
- Семейный кодекс (СК РФ)
- Уголовно-исполнительный кодекс
- Уголовно-процессуальный кодекс
- Производственный календарь на 2025 год
- МРОТ 2025
- ФЗ «О банкротстве»
- О защите прав потребителей (ЗОЗПП)
- Об исполнительном производстве
- О персональных данных
- О налогах на имущество физических лиц
- О средствах массовой информации
- Производственный календарь на 2026 год
- Федеральный закон "О полиции" N 3-ФЗ
- Расходы организации ПБУ 10/99
- Минимальный размер оплаты труда (МРОТ)
- Календарь бухгалтера на 2025 год
- Частичная мобилизация: обзор новостей
- Постановление Правительства РФ N 1875

