Срок действия документа ограничен 1 сентября 2029 года.
4.7.2.1. Диаграмма переходов ПУ ОРМ по каналу управления приведена на рисунке 85.

4.7.2.2 Диаграмма переходов ТС ОРМ по каналу управления приведена рисунке 86.

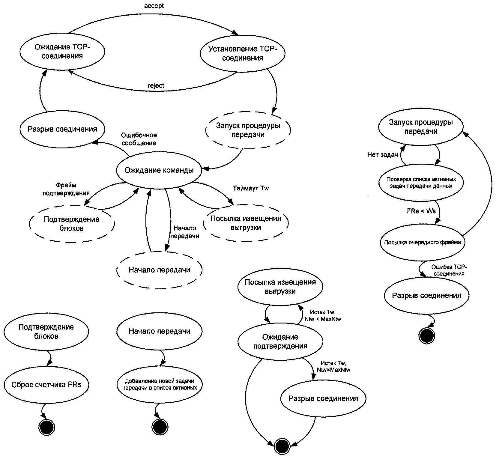
4.7.2.3. Диаграмма переходов ПУ ОРМ по каналу передачи данных приведена на рисунке 87.

4.7.2.4 Диаграмма переходов ТС ОРМ по каналу передачи данных приведена на рисунке 88.

4.7.3. Диаграмма последовательности выполнения запроса загрузки данных приведена на рисунке 89.

- Гражданский кодекс (ГК РФ)
- Жилищный кодекс (ЖК РФ)
- Налоговый кодекс (НК РФ)
- Трудовой кодекс (ТК РФ)
- Уголовный кодекс (УК РФ)
- Бюджетный кодекс (БК РФ)
- Арбитражный процессуальный кодекс
- Конституция РФ
- Земельный кодекс (ЗК РФ)
- Лесной кодекс (ЛК РФ)
- Семейный кодекс (СК РФ)
- Уголовно-исполнительный кодекс
- Уголовно-процессуальный кодекс
- Производственный календарь на 2025 год
- МРОТ 2026
- ФЗ «О банкротстве»
- О защите прав потребителей (ЗОЗПП)
- Об исполнительном производстве
- О персональных данных
- О налогах на имущество физических лиц
- О средствах массовой информации
- Производственный календарь на 2026 год
- Федеральный закон "О полиции" N 3-ФЗ
- Расходы организации ПБУ 10/99
- Минимальный размер оплаты труда (МРОТ)
- Календарь бухгалтера на 2026 год
- Частичная мобилизация: обзор новостей
- Постановление Правительства РФ N 1875