4.3.1.2 Требования к подсистеме ведения персонифицированного учета медицинской помощи, оказанной застрахованным лицам в сфере обязательного медицинского страхования
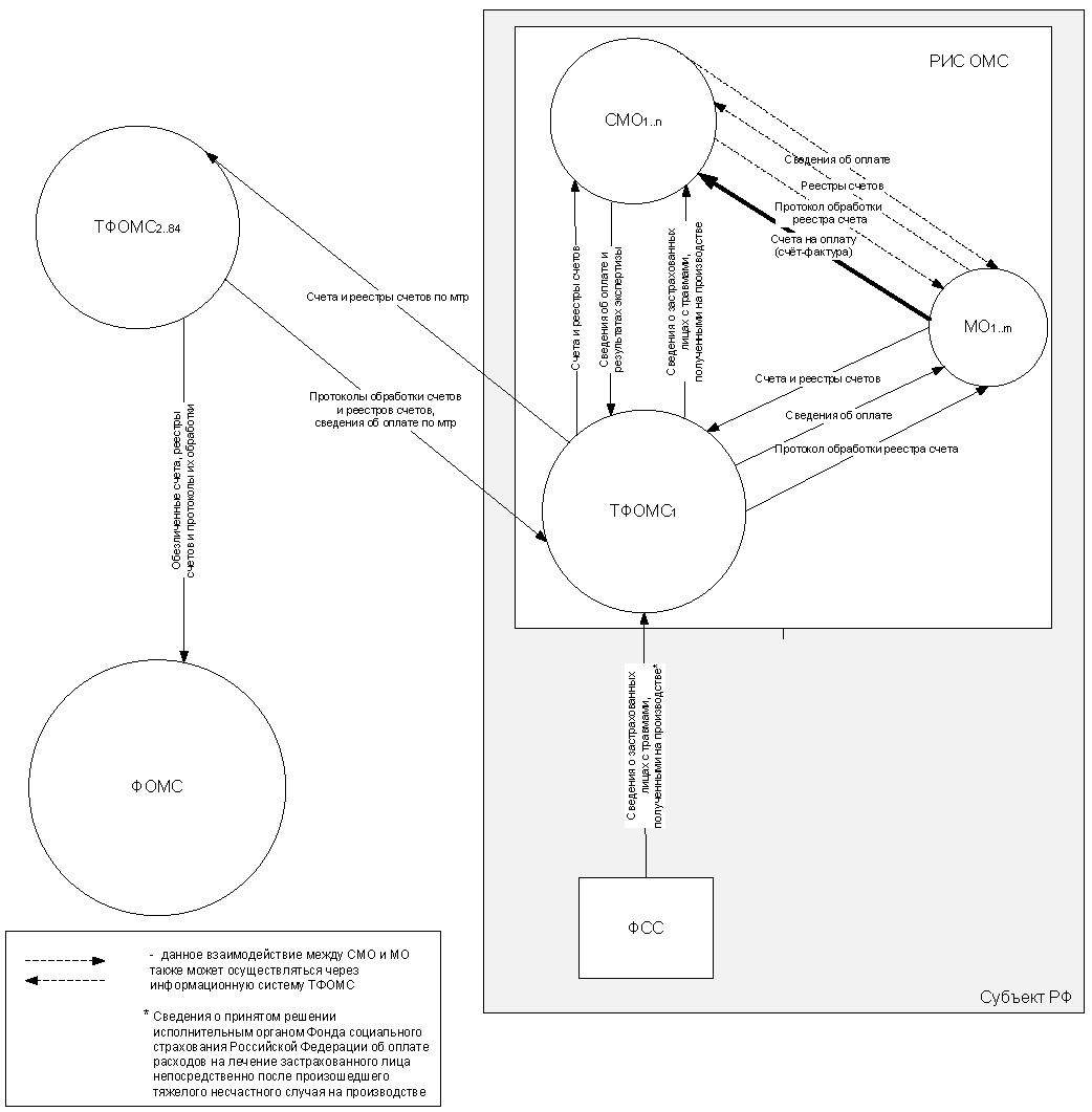
В подсистеме ведения персонифицированного учета медицинской помощи, оказанной в сфере ОМС, должны осуществляться сбор, обработка, передача и хранение сведений о медицинской помощи, оказанной застрахованным лицам в сфере обязательного медицинского страхования, перечень которых представлен в таблице 10. Информационное взаимодействие при ведении персонифицированного учета медицинской помощи, оказанной застрахованным лицам в сфере обязательного медицинского страхования, представлено на рисунке 3.

Рисунок 3 Информационное взаимодействие при ведении
персонифицированного учета медицинской помощи, оказанной
застрахованным лицам в сфере ОМС
- Таблица 10 Перечень сведений о медицинской помощи, оказанной застрахованным лицам в сфере обязательного медицинского страхования
- Таблица 11 Перечень функций подсистемы ведения персонифицированного учета медицинской помощи, оказанной в сфере обязательного медицинского страхования
- Таблица 12 Перечень проверок автоматизированной поддержки МЭК, МЭЭ и ЭКМП
- Гражданский кодекс (ГК РФ)
- Жилищный кодекс (ЖК РФ)
- Налоговый кодекс (НК РФ)
- Трудовой кодекс (ТК РФ)
- Уголовный кодекс (УК РФ)
- Бюджетный кодекс (БК РФ)
- Арбитражный процессуальный кодекс
- Конституция РФ
- Земельный кодекс (ЗК РФ)
- Лесной кодекс (ЛК РФ)
- Семейный кодекс (СК РФ)
- Уголовно-исполнительный кодекс
- Уголовно-процессуальный кодекс
- Производственный календарь на 2025 год
- МРОТ 2026
- ФЗ «О банкротстве»
- О защите прав потребителей (ЗОЗПП)
- Об исполнительном производстве
- О персональных данных
- О налогах на имущество физических лиц
- О средствах массовой информации
- Производственный календарь на 2026 год
- Федеральный закон "О полиции" N 3-ФЗ
- Расходы организации ПБУ 10/99
- Минимальный размер оплаты труда (МРОТ)
- Календарь бухгалтера на 2026 год
- Частичная мобилизация: обзор новостей
- Постановление Правительства РФ N 1875