3.1. По состоянию на расчетную дату:
стоимость активов в составе пенсионных накоплений и пенсионных резервов, за исключением недвижимого имущества, определяется в порядке, предусмотренном абзацем восемнадцатым подпункта 1 пункта 3 статьи 34 и абзацем восьмым статьи 36.14 Федерального закона "О негосударственных пенсионных фондах";
стоимость активов, учитываемых в собственных средствах, за исключением недвижимого имущества, определяется в порядке, установленном пунктом 3 статьи 6.1 Федерального закона "О негосударственных пенсионных фондах" для расчета минимального размера собственных средств фонда;
стоимость объектов недвижимости, за исключением земельных участков, определяется в порядке, предусмотренном абзацем восемнадцатым подпункта 1 пункта 3 статьи 34 Федерального закона "О негосударственных пенсионных фондах", при условии, что договор о проведении оценки такого объекта недвижимости заключен с юридическим лицом, которое на дату оценки заключало договоры на проведение оценки объектов недвижимости ежегодно в течение последних календарных 10 лет и выручка которого за последний отчетный год от договоров на проведение оценки объектов недвижимости составляет не менее 100 миллионов рублей. В иных случаях стоимость объектов недвижимости принимается равной нулю;
стоимость земельных участков принимается равной нулю.
Стоимость активов, предполагающих купонный (процентный) доход, определяется с учетом накопленного купонного (процентного) дохода.
В случае если условиями сценария не определены особенности оценки следующих активов, их оценка осуществляется в соответствии с требованиями настоящего приложения:
(абзац введен Указанием Банка России от 07.11.2023 N 6598-У)
активов, на которые установлено обременение или ограничение распоряжения (включая активы, распоряжение которыми ограничено на основании решения органа государственной власти или ограничение распоряжения которыми установлено вследствие недружественных действий иностранных государств, международных организаций, иностранных финансовых организаций, в том числе связанных с введением ограничительных мер в отношении Российской Федерации, российских юридических лиц и граждан Российской Федерации);
(абзац введен Указанием Банка России от 07.11.2023 N 6598-У)
облигаций российских эмитентов, решение о выпуске которых содержит условие об использовании всех денежных средств, полученных от размещения указанных облигаций, на цели, связанные с финансированием проектов технологического суверенитета и проектов структурной адаптации экономики Российской Федерации, определенных в пункте 2 Положения об условиях отнесения проектов к проектам технологического суверенитета и проектам структурной адаптации экономики Российской Федерации, о представлении сведений о проектах технологического суверенитета и проектах структурной адаптации экономики Российской Федерации и ведении реестра указанных проектов, а также о требованиях к организациям, уполномоченным представлять заключения о соответствии проектов требованиям к проектам технологического суверенитета и проектам структурной адаптации экономики Российской Федерации, утвержденного постановлением Правительства Российской Федерации от 15 апреля 2023 года N 603.
(абзац введен Указанием Банка России от 07.11.2023 N 6598-У)
3.2. В случае если по активу и по поручителю по активу в анализируемом квартале или ранее предполагается дефолт, стоимость актива признается равной нулю.
3.3. Стоимость акций и долей в обществах с ограниченной ответственностью (далее для целей настоящего пункта - вложения в капитал) определяется по следующей формуле:
Pk - стоимость вложений в капитал в анализируемом квартале k;
Ik - величина изменения значения индекса акций в анализируемом квартале k в соответствии с условиями сценария;
Beta - коэффициент зависимости ежемесячного (или более частого) изменения стоимости вложений в капитал от соответствующего изменения значения соответствующего индекса. Коэффициент рассчитывается на основе исторических данных за период не менее 36 недель и должен лежать в интервале от 0,8 до 1,5. В случае недостатка данных для расчета коэффициент принимается равным 1.
3.4. Стоимость облигации, оцениваемой по стоимости, отличной от амортизированной, за исключением облигаций, стоимость которых определяется в соответствии с пунктами 3.4(2) - 3.4(4) настоящего приложения, до даты опциона определяется по следующей формуле:
(в ред. Указания Банка России от 07.11.2023 N 6598-У)
(см. текст в предыдущей редакции)
Pk - стоимость облигации в анализируемом квартале k;
i - порядковый номер очередного денежного потока с даты окончания анализируемого квартала k;
Nk - число денежных потоков с даты окончания квартала k до даты опциона;
CFi - размер денежного потока i;
dk - дата окончания (последний календарный день) анализируемого квартала k;
Sk - коэффициент изменения спреда доходности корпоративных облигаций, предусмотренный условиями сценария для анализируемого квартала k, для ценных бумаг негосударственных эмитентов; для государственных ценных бумаг равен единице;
(в ред. Указания Банка России от 14.01.2019 N 5057-У)
(см. текст в предыдущей редакции)
RFratei - процентная ставка на дату денежного потока i, определяемая по следующей формуле:
R2k, R5k, R10k - значения на кривой бескупонной доходности государственных ценных бумаг, соответствующие периоду в два года, пять лет и десять лет соответственно, в анализируемом квартале k в соответствии с условиями сценария.
Показатель Z-spread определяется по следующей формуле:
P0 - стоимость облигации на расчетную дату;
j - порядковый номер очередного денежного потока с расчетной даты;
N0 - число денежных потоков с расчетной даты до даты опциона;
CFj - размер денежного потока j;
RFratej - процентная ставка на дату денежного потока j, определяемая по следующей формуле:
R20, R50, R100 - значения на расчетную дату на кривой бескупонной доходности подходящих (релевантных) государственных ценных бумаг, информация о которой указана в условиях сценария, соответствующие периоду в два года, пять лет и десять лет соответственно.
Даты денежных потоков и их размеры определяются в соответствии с прогнозом денежных потоков по активам.
Стоимость облигации после даты опциона равна нулю.
3.4(1). Стоимость облигации и депозита, оцениваемых по амортизированной стоимости, до даты окончания ожидаемого срока погашения указанной облигации (возврата указанного депозита) определяется по следующей формуле:
(в ред. Указания Банка России от 15.08.2025 N 7146-У)
(см. текст в предыдущей редакции)
Pk - стоимость облигации (депозита) в анализируемом квартале k;
(в ред. Указания Банка России от 15.08.2025 N 7146-У)
(см. текст в предыдущей редакции)
i - порядковый номер очередного денежного потока с даты окончания анализируемого квартала k;
Nk - число денежных потоков с даты окончания квартала k до даты окончания ожидаемого срока погашения облигации (возврата депозита);
(в ред. Указания Банка России от 15.08.2025 N 7146-У)
(см. текст в предыдущей редакции)
CFi - размер денежного потока i;
dk - дата окончания (последний календарный день) анализируемого квартала k;
EffRate - эффективная процентная ставка, определяемая по формуле:
P0 - стоимость облигации (депозита) на расчетную дату;
(в ред. Указания Банка России от 15.08.2025 N 7146-У)
(см. текст в предыдущей редакции)
j - порядковый номер очередного денежного потока с даты окончания анализируемого квартала k;
N0 - число денежных потоков с расчетной даты до даты окончания ожидаемого срока погашения облигации (возврата депозита);
(в ред. Указания Банка России от 15.08.2025 N 7146-У)
(см. текст в предыдущей редакции)
CFj - размер денежного потока j;
Стоимость облигации (депозита) после даты окончания ожидаемого срока погашения облигации (возврата депозита) равна нулю.
(в ред. Указания Банка России от 15.08.2025 N 7146-У)
(см. текст в предыдущей редакции)
(п. 3.4(1) введен Указанием Банка России от 14.01.2019 N 5057-У)
3.4(2). Стоимость облигации, оцениваемой по стоимости, отличной от амортизированной, условия исполнения обязательств по которой предусматривают, что их величина зависит от уровня инфляции, до даты опциона определяется по следующей формуле:
Pk - стоимость облигации в анализируемом квартале k;
i - порядковый номер очередного денежного потока с даты окончания анализируемого квартала k;
Nk - число денежных потоков с даты окончания анализируемого квартала k до даты опциона;
CFi(exp_infk) - размер денежного потока i, определенного исходя из следующих предпосылок: уровень инфляции после анализируемого квартала k принимается равным exp_infk, уровень инфляции до анализируемого квартала k определяется в соответствии с условиями сценария;
Sk - коэффициент изменения спреда доходности корпоративных облигаций, предусмотренный условиями сценария для анализируемого квартала k, для ценных бумаг негосударственных эмитентов; для государственных ценных бумаг равен единице;
RFratek,i - процентная ставка на дату денежного потока i для анализируемого квартала k, определяемая по следующей формуле:
R2k, R5k, R10k - значения на кривой бескупонной доходности государственных ценных бумаг, соответствующие периоду в два года, пять лет и десять лет соответственно, в анализируемом квартале k в соответствии с условиями сценария. Для k = 0 значения на кривой бескупонной доходности государственных ценных бумаг определяются на расчетную дату;
exp_infk - вспомогательная величина, определяемая для облигации федерального займа, условия исполнения обязательств по которой предусматривают, что их величина зависит от индексации номинальной стоимости облигации на уровень инфляции (далее - ОФЗ с индексируемым номиналом), или для облигации, не являющейся ОФЗ с индексируемым номиналом, условия исполнения обязательств по которой предусматривают, что их величина зависит от уровня инфляции (далее соответственно - облигация, будущие денежные потоки по которой зависят от уровня инфляции, вмененная инфляция), рассчитанная в анализируемом квартале k в соответствии с абзацем шестнадцатым или абзацем тридцать первым настоящего пункта соответственно.
Расчет значения вмененной инфляции для ОФЗ с индексируемым номиналом в анализируемом квартале k осуществляется по следующей формуле:
- коэффициент чувствительности вмененной инфляции для ОФЗ с индексируемым номиналом в соответствии с условиями сценария;
- процентная ставка на дату денежного потока Nk для анализируемого квартала k, определяемая по следующей формуле:
exp_inf0 - вмененная инфляция для ОФЗ с индексируемым номиналом, определяемая на расчетную дату по следующей формуле:
- стоимость ОФЗ с индексируемым номиналом на расчетную дату, которая принимается равной цене закрытия указанных облигаций, определяемой организатором торговли по состоянию на расчетную дату. В случае если цена закрытия не определена организатором торговли по состоянию на расчетную дату, такая цена закрытия принимается равной цене закрытия, определенной организатором торговли на ближайшую дату, предшествующую расчетной дате;
- дата, на которую определена цена закрытия ОФЗ с индексируемым номиналом;
- дата денежного потока i по ОФЗ с индексируемым номиналом;
- число денежных потоков по ОФЗ с индексируемым номиналом с даты, на которую определена цена закрытия, до даты опциона;
- процентная ставка на дату денежного потока i по ОФЗ с индексируемым номиналом, определяемая по следующей формуле:
Расчет вмененной инфляции для облигации, будущие денежные потоки по которой зависят от уровня инфляции, в анализируемом квартале k осуществляется по следующей формуле:
exp_infs,k - значение вмененной инфляции ОФЗ с индексируемым номиналом, ближайший срок до погашения которой в анализируемом квартале k меньше, чем у оцениваемой облигации, будущие денежные потоки по которой зависят от уровня инфляции, рассчитанное по формуле, указанной в абзаце шестнадцатом настоящего пункта; в случае отсутствия такой ОФЗ с индексируемым номиналом значение показателя exp_infs,k принимается равным уровню инфляции в анализируемом квартале k в соответствии с условиями сценария (для k = 0 значение exp_infs,0 принимается равным уровню инфляции на расчетную дату);
exp_infb,k - значение вмененной инфляции ОФЗ с индексируемым номиналом, ближайший срок до погашения которой в анализируемом квартале k больше, чем у оцениваемой облигации, будущие денежные потоки по которой зависят от уровня инфляции, рассчитанное по формуле, указанной в абзаце шестнадцатом настоящего пункта; в случае отсутствия такой ОФЗ с индексируемым номиналом значение показателя exp_infcorp,k принимается равным значению вмененной инфляции ОФЗ с индексируемым номиналом с наибольшим сроком погашения;
Durs,k - срок до погашения ОФЗ с индексируемым номиналом, ближайший срок до погашения которой в анализируемом квартале k меньше, чем у оцениваемой облигации, будущие денежные потоки по которой зависят от уровня инфляции;
Durb,k - срок до погашения ОФЗ с индексируемым номиналом, ближайший срок до погашения которой в анализируемом квартале k больше, чем у оцениваемой облигации, будущие денежные потоки по которой зависят от уровня инфляции;
Durcorp,k - срок до погашения оцениваемой облигации, будущие денежные потоки по которой зависят от уровня инфляции, в анализируемом квартале k.
Значение вмененной инфляции для облигации, будущие денежные потоки по которой зависят от уровня инфляции, в анализируемом квартале k принимается равным значению вмененной инфляции ОФЗ с индексируемым номиналом в анализируемом квартале k, в случае если сроки погашения указанных облигаций совпадают.
Показатель Z-spread при расчете значения прогнозируемой стоимости облигации, будущие денежные потоки по которой зависят от уровня инфляции, определяется на расчетную дату по формуле, указанной в абзаце втором настоящего пункта, и остается постоянным на всем анализируемом периоде.
Значение показателя Z-spread рассчитывается с использованием численных методов при условии отклонения рассчитанной стоимости облигации, оцениваемой по стоимости, отличной от амортизированной, от фактической по состоянию на расчетную дату на 0,0001 в абсолютном выражении.
(п. 3.4(2) в ред. Указания Банка России от 15.08.2025 N 7146-У)
(см. текст в предыдущей редакции)
3.4(3). Стоимость облигации, оцениваемой по стоимости, отличной от амортизированной, условия исполнения обязательств по которой предусматривают зависимость их величины от ставки RUONIA, до даты опциона определяется по следующей формуле:
RUONIA_expk - вспомогательная величина, определяемая для облигации, условия исполнения обязательств по которой предусматривают зависимость их величины от ставки RUONIA (далее - вмененное значение RUONIA), и рассчитанная по состоянию на анализируемый квартал k.
Расчет вмененного значения RUONIA для облигаций федерального займа, в отношении которых сценарием установлен коэффициент чувствительности вмененного значения RUONIA, в анализируемом квартале k осуществляется по следующей формуле:
RUONIA_exp0 - вмененное значение RUONIA на расчетную дату;
- коэффициент чувствительности вмененного значения RUONIA в соответствии с условиями сценария.
Расчет вмененного значения RUONIA корпоративных облигаций и облигаций федерального займа, в отношении которых сценарием не установлен коэффициент чувствительности вмененного значения RUONIA, осуществляется с использованием вмененных значений RUONIA облигаций федерального займа, в отношении которых сценариями установлен коэффициент чувствительности вмененного значения RUONIA, по формуле, указанной в абзаце тридцать первом пункта 3.4(2) настоящего приложения.
(в ред. Указания Банка России от 15.08.2025 N 7146-У)
(см. текст в предыдущей редакции)
(п. 3.4(3) введен Указанием Банка России от 07.11.2023 N 6598-У)
3.4(4). Стоимость облигации, оцениваемой по стоимости, отличной от амортизированной, и являющейся ОИП, до даты опциона определяется по следующей формуле:
CFi - оценка денежных потоков ОИП в расчете на одну ОИП, рассчитанная по следующей формуле:
Fi - величина погашенной основной суммы долга по кредитным договорам и договорам займа, в том числе удостоверенным закладными (далее - кредитные договоры и договоры займа), в соответствии с планом погашения долга по указанным договорам за период, относящийся к денежному потоку i;
Ci - величина суммы процентного (купонного) дохода в соответствии с решением о выпуске ОИП за купонный период, относящийся к денежному потоку i;
Di - величина выкупленной эмитентом ОИП основной суммы долга по кредитным договорам и договорам займа, обязательства по которым не исполнены в установленный решением о выпуске ОИП срок, за период, относящийся к денежному потоку i;
Ui - величина досрочно погашенной основной суммы долга за период, относящийся к денежному потоку i;
Nomi-1 - номинальная стоимость ОИП в дату начала купонного периода, дата окончания которого совпадает с датой денежного потока i, в денежном выражении;
CleanUPi - показатель досрочного погашения ОИП по состоянию на начало периода, относящегося к денежному потоку i.
3.4(4).1. Величина погашенной основной суммы долга в соответствии с планом погашения долга за период, относящийся к денежному потоку i (Fi), рассчитывается по следующей формуле:
WAC - взвешенная по основной сумме долга процентная ставка по всем кредитным договорам и договорам займа, требования из которых составляют ипотечное покрытие, по состоянию на расчетную дату в годовом выражении;
WAM - взвешенный по основной сумме долга, установленный решением о выпуске ОИП плановый срок удовлетворения требований, составляющих ипотечное покрытие, по состоянию на расчетную дату, выраженный в годах;
d0 - ближайшая дата к расчетной дате, по состоянию на которую определен показатель WAM.
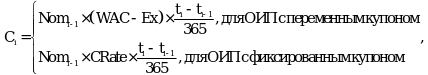
3.4(4).2. Величина суммы процентного (купонного) дохода в соответствии с решением о выпуске ОИП за купонный период, относящийся к денежному потоку i (Ci), рассчитывается по следующей формуле:
Ex - величина предельной доли имущества, составляющего ипотечное покрытие, направляемой на оплату расходов эмитента ОИП, если решением о выпуске ОИП предусмотрена возможность их осуществления за счет такого имущества, в годовом выражении по состоянию на расчетную дату;
CRate - ставка фиксированного размера выплат по ОИП в годовом выражении, определенная решением о выпуске ОИП.
3.4(4).3. Величина выкупленной эмитентом ОИП основной суммы долга по кредитным договорам и договорам займа, обязательства по которым не исполнены в установленный решением о выпуске ОИП срок, за период, относящийся к денежному потоку i, в денежном выражении в расчете на одну ОИП (Di) определяется по следующей формуле:
CDR - процент требований, входящих в состав ипотечного покрытия ОИП, обязательства по которым не исполнены в срок, по состоянию на расчетную дату в годовом выражении;
Nomi-1 - номинальная стоимость ОИП на дату начала купонного периода, дата окончания которого совпадает с датой денежного потока i, в денежном выражении;
Fi - величина погашенной основной суммы долга по кредитным договорам и договорам займа в соответствии с планом погашения долга за период, относящийся к денежному потоку i.
3.4(4).4. Величина досрочно погашенной основной суммы долга за период, относящийся к денежному потоку i, в денежном выражении в расчете на одну ОИП (Ui) определяется по следующей формуле:
a, b, c и d - параметры, определяемые условиями сценария;
MRR - процент по ипотеке, формула расчета которого определяется условиями сценария.
3.4(4).5. При наличии у эмитента ОИП права на досрочное погашение ОИП при достижении непогашенной номинальной стоимости доли от первоначальной номинальной стоимости Nom0, установленной решением о выпуске ОИП или раскрытой эмитентом ОИП (CleanUpRate), показатель досрочного погашения ОИП (CleanUPi) принимает значение "1" в случае, если Nomi-1 меньше величины CleanUpRate
Nom0. В случае недостижения непогашенной номинальной стоимости указанной доли CleanUpRate от первоначальной номинальной стоимости ОИП показатель досрочного погашения ОИП (CleanUPi) принимает значение "0".
3.4(4).6. Номинальная стоимость ОИП (Nomi) по состоянию на начало периода, относящегося к денежному потоку i, определяется по следующей формуле:
Nomi = Nomi-1 - (Fi + Ui + Di),
Fi - величина погашенной основной суммы долга по кредитным договорам и договорам займа в соответствии с планом погашения долга за период, относящийся к денежному потоку i;
Ui - величина досрочно погашенной основной суммы долга за период, относящийся к денежному потоку i;
Di - величина выкупленной эмитентом ОИП основной суммы долга по кредитным договорам и договорам займа, обязательства по которым не исполнены в установленный решением о выпуске ОИП срок, за период, относящийся к денежному потоку i.
(п. 3.4(4) введен Указанием Банка России от 07.11.2023 N 6598-У)
3.5. Стоимость депозита, оцениваемого по стоимости, отличной от амортизированной, ипотечного сертификата участия, права требования по договору РЕПО, дебиторской задолженности, остатков на банковских счетах и иных счетах и займа в каждом квартале до даты опциона (ожидаемого срока погашения) равна сумме денежных потоков по активу, которые в соответствии с прогнозом денежных потоков по активам должны поступить после анализируемого квартала, без учета процентов.
(см. текст в предыдущей редакции)
3.6. Стоимость производных финансовых инструментов, за исключением производных финансовых инструментов, указанных в абзаце втором настоящего пункта, рассчитывается исходя из модели ценообразования соответствующего финансового инструмента.
Стоимость производных финансовых инструментов, относящихся к своп-договорам в соответствии с пунктом 5 Указания Банка России от 16 февраля 2015 года N 3565-У "О видах производных финансовых инструментов" (зарегистрировано Минюстом России 27 марта 2015 года, регистрационный N 36575), базисными активами которых являются процентные ставки, признается равной нулю.
(п. 3.6 в ред. Указания Банка России от 15.08.2025 N 7146-У)
(см. текст в предыдущей редакции)
3.7. Стоимость объекта недвижимости в анализируемом квартале рассчитывается путем произведения ее стоимости на расчетную дату и предусмотренного условиями сценария в этом квартале коэффициента изменения стоимости категории этой недвижимости (жилая, нежилая).
3.8. В случае если стоимость активов невозможно оценить в соответствии с положениями настоящей главы, стоимость активов признается равной нулю.
- Гражданский кодекс (ГК РФ)
- Жилищный кодекс (ЖК РФ)
- Налоговый кодекс (НК РФ)
- Трудовой кодекс (ТК РФ)
- Уголовный кодекс (УК РФ)
- Бюджетный кодекс (БК РФ)
- Арбитражный процессуальный кодекс
- Конституция РФ
- Земельный кодекс (ЗК РФ)
- Лесной кодекс (ЛК РФ)
- Семейный кодекс (СК РФ)
- Уголовно-исполнительный кодекс
- Уголовно-процессуальный кодекс
- Производственный календарь на 2025 год
- МРОТ 2026
- ФЗ «О банкротстве»
- О защите прав потребителей (ЗОЗПП)
- Об исполнительном производстве
- О персональных данных
- О налогах на имущество физических лиц
- О средствах массовой информации
- Производственный календарь на 2026 год
- Федеральный закон "О полиции" N 3-ФЗ
- Расходы организации ПБУ 10/99
- Минимальный размер оплаты труда (МРОТ)
- Календарь бухгалтера на 2025 год
- Частичная мобилизация: обзор новостей
- Постановление Правительства РФ N 1875
,
,
,
,















