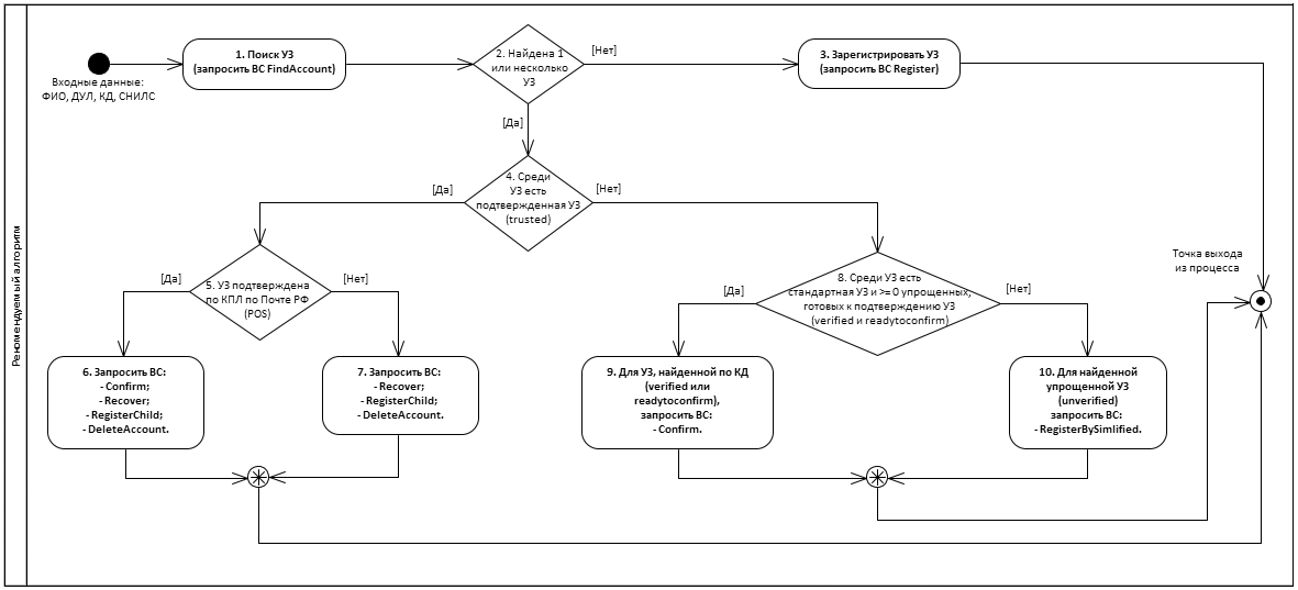
Г.9.5 Рекомендации по взаимодействию с видами сведений в СМЭВ 3.X
Многие пользователи (клиенты ЦО), обращающиеся за государственными услугами или за услугой регистрации на портале госуслуг, не помнят, есть ли у них учетная запись и в каком она статусе. Одной из причин может являться редкое использование портала. Для правильного использования вида сведений ЕСИА операторами выдачи простой электронной подписи и уменьшения путаницы со стороны пользователя рекомендуется использовать алгоритм. Кроме рекомендуемого алгоритма необходимо придерживаться следующих правил работы с видом сведений:
- Для начала обслуживания пользователя в ЦО необходимо запросить и проверить его паспорт (и при необходимости СНИЛС). Данные при регистрации в ЕСИА необходимо передавать в соответствии с оригиналом документа, полученного от пользователя для минимизации ошибок при прохождении проверок данных пользователя в БГИР.
- Перед применением ВС <78> Register, RegisterBySimplified, Confirm, Recover, DeleteAccount необходимо применять ВС FindAccount для того, чтобы найти все учетные записи, удовлетворяющие входным параметрам, и выбрать конкретную учетную запись для продолжения работы с ней.
--------------------------------
<78> Детальная информация по описанию работы ВС доступна по ссылкам: Register, RegisterBySimplified, Confirm, Recover, DeleteAccount, FindAccount.
- После выбора конкретной учетной записи из списка найденных необходимо запросить подтверждение у пользователя, нужная ли учетная запись была выбрана, в соответствии с типом учетной записи, данными, по которым она была найдена, и датой ее регистрации. Это необходимо, потому что на данные пользователя может быть создано несколько учетных записей, например:
- - На данные пользователя создано несколько учетных записей (включая подтвержденную), при этом пользователь пользуется одной из них. В данном случае необходимо уточнить у пользователя, какой учетной записью он хотел бы продолжать пользоваться (сравнив данные, по которым они найдены). Если была выбрана подтвержденная учетная запись, то необходимо применить ВС Recover. В случае, если была выбрана упрощенная учетная запись, то необходимо применить ВС DeleteAccount для подтвержденной учетной записи и RegisterBySimplyfied - для выбранной упрощенной.
- - На данные пользователя создано несколько учетных записей, при этом пользователь обратился для создания новой учетной записи. В данном случае необходимо уточнить у пользователя, принадлежат ли ему найденные учетные записи (сравнив данные, по которым они найдены). Если была выбрана одна из найденных учетных записей, то необходимо применить к ней ВС RegisterBySimplified, Recover, Confirm (в зависимости от типа выбранной учетной записи). Если пользователь не регистрировал ранее учетную запись, то необходимо вместо регистрации новой учетной записи восстановить пароль к уже существующей учетной записи, используя данные пользователя.
В том случае если потребности операторов ЦО выходят за рамки данного алгоритма, разработчикам ПО для ЦО необходимо будет самостоятельно скомбинировать ВС требуемым образом.
- Гражданский кодекс (ГК РФ)
- Жилищный кодекс (ЖК РФ)
- Налоговый кодекс (НК РФ)
- Трудовой кодекс (ТК РФ)
- Уголовный кодекс (УК РФ)
- Бюджетный кодекс (БК РФ)
- Арбитражный процессуальный кодекс
- Конституция РФ
- Земельный кодекс (ЗК РФ)
- Лесной кодекс (ЛК РФ)
- Семейный кодекс (СК РФ)
- Уголовно-исполнительный кодекс
- Уголовно-процессуальный кодекс
- Производственный календарь на 2025 год
- МРОТ 2025
- ФЗ «О банкротстве»
- О защите прав потребителей (ЗОЗПП)
- Об исполнительном производстве
- О персональных данных
- О налогах на имущество физических лиц
- О средствах массовой информации
- Производственный календарь на 2026 год
- Федеральный закон "О полиции" N 3-ФЗ
- Расходы организации ПБУ 10/99
- Минимальный размер оплаты труда (МРОТ)
- Календарь бухгалтера на 2025 год
- Частичная мобилизация: обзор новостей
- Постановление Правительства РФ N 1875
