Актуальную версию документа см. на сайте Минцифры России по адресу https://digital.gov.ru/documents/metodicheskie-rekomendaczii-po-ispolzovaniyu-esia.
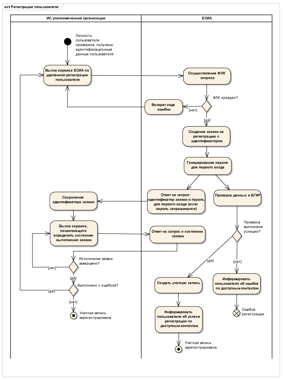
Общая схема регистрации пользователя с использованием электронного сервиса включает в себя следующие шаги (Рисунок):
1. ИС отправляет запрос на регистрацию, включающий персональные данные пользователя, а также ряд дополнительных параметров.
2. ЕСИА возвращает идентификатор заявки на регистрацию пользователя, а также передает пароль для первого входа.
3. ЕСИА проводит проверку данных пользователя в БГИР, если проверки пройдены успешно, то регистрирует учетную запись.
4. ИС при необходимости вызывает метод, позволяющий проверить статус выполняемой регистрации, в качестве входных параметров указывая идентификатор заявки на регистрацию пользователя.
- Гражданский кодекс (ГК РФ)
- Жилищный кодекс (ЖК РФ)
- Налоговый кодекс (НК РФ)
- Трудовой кодекс (ТК РФ)
- Уголовный кодекс (УК РФ)
- Бюджетный кодекс (БК РФ)
- Арбитражный процессуальный кодекс
- Конституция РФ
- Земельный кодекс (ЗК РФ)
- Лесной кодекс (ЛК РФ)
- Семейный кодекс (СК РФ)
- Уголовно-исполнительный кодекс
- Уголовно-процессуальный кодекс
- Производственный календарь на 2025 год
- МРОТ 2025
- ФЗ «О банкротстве»
- О защите прав потребителей (ЗОЗПП)
- Об исполнительном производстве
- О персональных данных
- О налогах на имущество физических лиц
- О средствах массовой информации
- Производственный календарь на 2026 год
- Федеральный закон "О полиции" N 3-ФЗ
- Расходы организации ПБУ 10/99
- Минимальный размер оплаты труда (МРОТ)
- Календарь бухгалтера на 2025 год
- Частичная мобилизация: обзор новостей
- Постановление Правительства РФ N 1875
